Two-Way Radio User Manual
Alignment and Troubleshooting
4-65
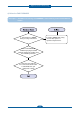
4) Defective FAX FORWARD
Description : RECEIVE is functioning, but FORWARD is not functioning or the received data are
broken.
1. Check if there is NOISE
when pressing on-hook dial.
If it makes NOISE while using
on-hook dial, replace or
repair the telephone line.
2. Check the RECEIVE
condition by trying to forward
a FAX to another fax machine from
the forwarding side FAX.
3. Check if the telephone
line connected to the Product
is contaminated or gets
stripped off or down.










