User Guide
Table Of Contents

3M
™
 Multimedia Projector MP8635 © 3M 1999
ENGLISH
8
OI
12
AUDIO
OUT
AUDIO IN
AC IN
12RGB IN
VIDEO
S-VIDEO IN
(L)
MONO
(R)
AUDIO IN
CONTROL RGB OUT
VIDEO
S-VIDEO IN
(L)
MONO
(R)
AUDIO IN
12
AUDIO
OUT
AUDIO IN
12RGB IN
CONTROL RGB OUT
EPS-06A
MP8635
MONITOR
PORT
CRT 
Display
PC
MAC
or PC
Laptop
MAC
OUT
MONITOR
PORT
PS/2 or
SERIAL 
PORT
VCR
Audio L/R
Video
IN
OUTOUTOUT
REDWHTYEL
IN
IN
Laser Disc
OUTOUT
REDWHT
OUT
IN
IN
IN
S-VHS
Audio Left
Audio Right
RGB IN
RGB IN
CONTROL
RGB OUT
Power
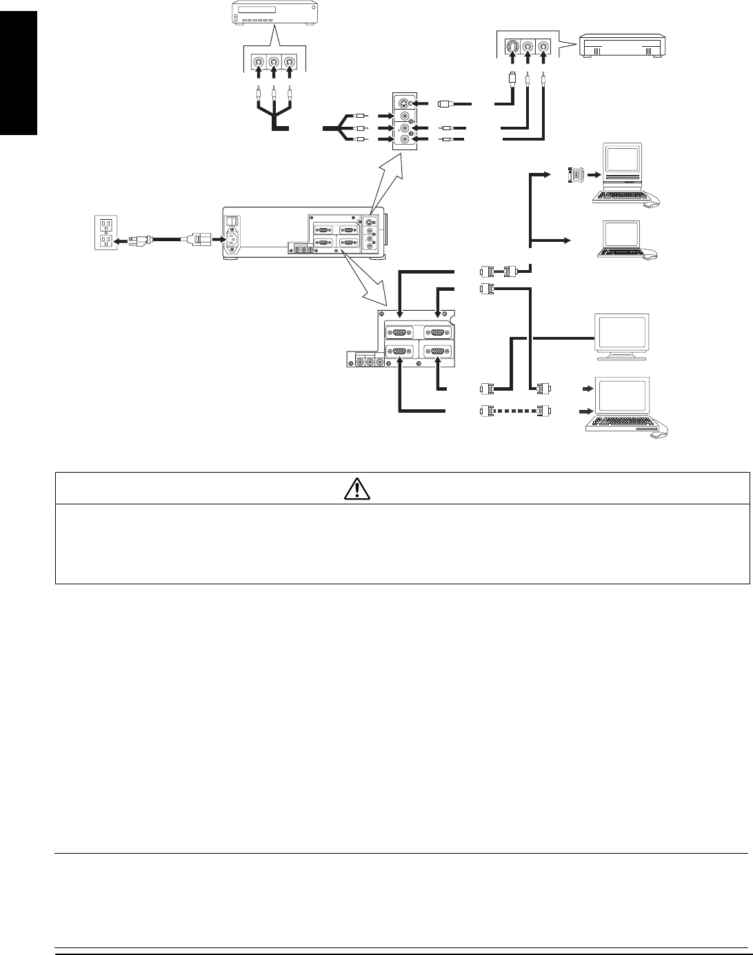
2.3 System Set Up - connecting various equipment
2.3.1 Apple
™
 Desktop Mouse - The Macintosh operating system should recognize the MP8635 as a mouse
without any drivers being loaded.
VirtualMouse for PC Computer - For IBM
™
 compatible computers, the operating systems will need to
be set to "Serial Mouse" or "PS/2 Mouse" to recognize the projector as a mouse pointer device
Change mouse driver information to "Serial Mouse" or "PS/2 Mouse."
a) Windows
™
 95/Windows
™
 98 - Click "Start"; select "Settings"; select "Control Panel". Click on
"Mouse"; select the "General" tab; (see what driver is currently loaded and make note of it); select
"Change"; select "Show all devices"; (make note of the current Manufacturer and Model); select
"Standard Mouse Type" for Manufacturer; then select "Standard Serial Mouse" or "Standard PS/2
Mouse." Click OK to change and apply the new driver. Restart Windows when prompted.
b) Windows
™
 3.1 - From "Program Manager" click "Main"; then click "Windows Setup", (make note of
what the current mouse driver is); Click "Options"; then "Change Systems Settings". Choose
"Mouse". It should be listed as "Microsoft or IBM PS/2".
✔ Note
For proper mouse operation, always turn the projector power on first and then power up the computer.
For some laptop computers you may need to disable the internal pointing device (IPD). This is done through
the BIOS level set up of the particular machine, or it could be listed in a "Utilities" program group, i.e., "Toshiba
Utilities
™
," or "Thinkpad Features
™
."
Figure 2.2 Cable Connections
Turn power off to all devices before making connections. Never plug anything into the projector or
computer while any device is in operation.
The MP8635 must be powered down when making connections. The mouse emulation may not work if
the unit is not powered down before the mouse cable connections are made.
Caution










