Operation Manual
Manuals
Brands
Acson Manuals
Air Conditioning
ACM 15 E-ER
11
12
13
14
15
16
17
18
19
20
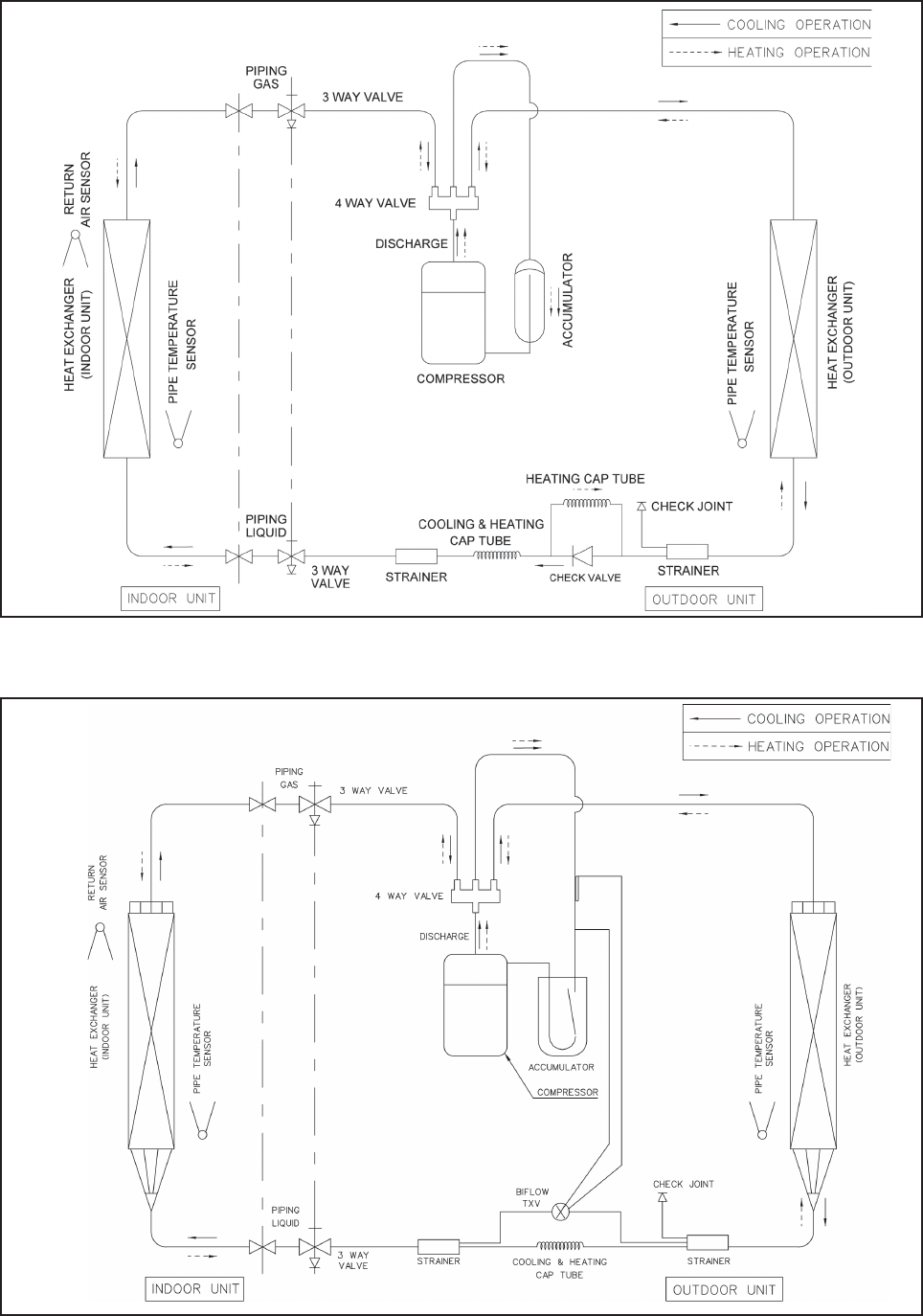
MODEL :
A5CM 28ER -
A5LC 28CR
12
MODEL :
ACM 28ER -
ALC 30CR
1
...
...
12
13
14
15
16
...
...
125