PatchSwitch Model RS-232/V24, X21, and V35 User Manual
Table Of Contents

ADCP-50-304 • Issue 19 • June 1999 • Section 2: Functional Description
Page 2-9
© 1999, ADC Telecommunications, Inc.
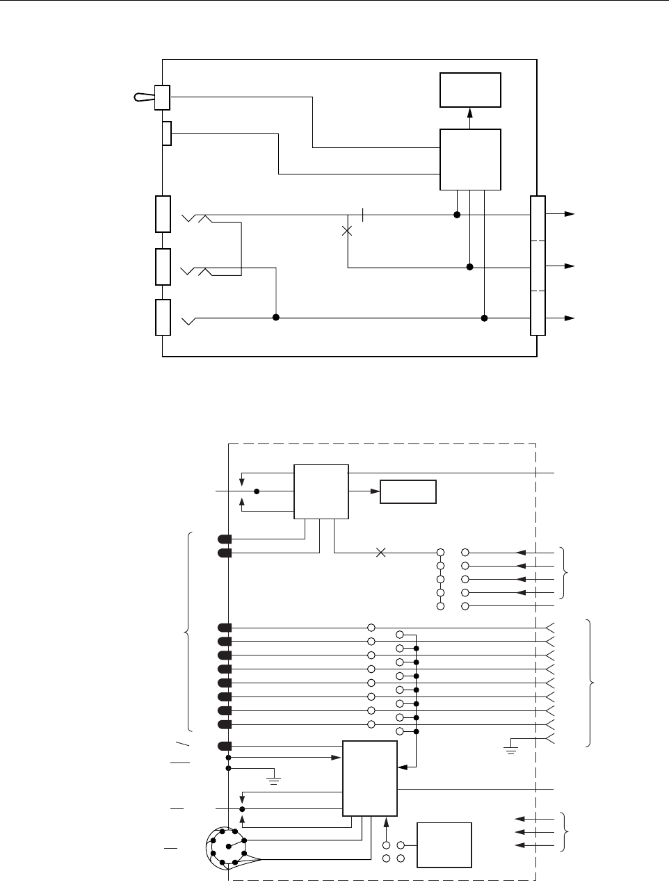
Figure 2-5. LED/Alarm Patch Module with A/B Switching Simplified Circuit Diagram
Figure 2-6. LED/Alarm Patch Module with A/B Switching Detailed Circuit Diagram
A/B
SWITCH
1641-A
INDICATORS
COMPUTER
MODEM
MONITOR
A/B
RELAY
A/B
RELAYS
A/B
DTE AND
ALARM
LOGIC
DTE
(A)
DTE
(B)
DCE
UPPER
INTERFACE
PORT
LOWER
INTERFACE
PORT
A
B
A
B
TOGGLE
SWITCH
TOGGLE
SWITCH
A/B
SWITCH
LOGIC
A/B SWITCH CONTROL
A/B
RELAYS
A/B
RELAYS
A/B
INTERLOCK
JUMPER
GROUP 1
2
3
4
V
TD
RD
DCD
SQ
RTS
CTS
DSR
DTR
ALM
ALM
RST
CONTROL
MODULE
BACKPLANE
BACKPLANE
ALARM
JUMPER
STATUS
INDICATORS
PIN 2
PIN 3
PIN 8
PIN 21
PIN 4
PIN 5
PIN 6
PIN 7
PIN 20
RS-232
LEADS
ALARM
CONTROL
MODULE
+5 Vcd
GND
+12 Vcd
STORE
AUTOMATIC
ALARM
RESET
ALARM
CIRCUIT
CONTROL
LOGIC
OFF
LED
DLY
ROTARY
SWITCH
TOUCH
SWITCH
ALARM
INDICATOR
1611-A










