PatchSwitch Model RS-232/V24, X21, and V35 User Manual
Table Of Contents

ADCP-50-304 • Issue 19 • June 1999 • Section 7: Operation
Page 7-17
© 1999, ADC Telecommunications, Inc.
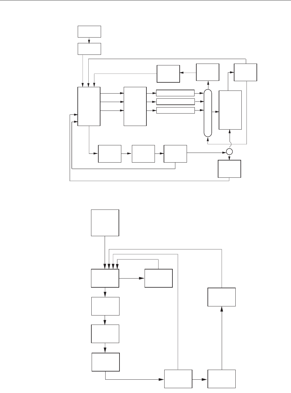
Figure 7-2. Changing Switch Status
Figure 7-3. Saving a Current Configuration
SELECT
OPERATION
SWITCH
DISPLAY
OF STATUS
COMMAND
ACTION
COMPLETE
COMMAND
ACTION
INCOMPLETE
RETRY
COMMAND?
SWITCH TO (A) NORMAL
SWITCH TO (B) SUBSTITUTE
INVERT SWITCH STATUS
1. NORMAL (A)
2. SUBSTITUTE (B)
3. INVERT (AB)
SELECT
SWITCH
ACTION
CONFIGURATION
SWITCH
SELECT
CONFIGURATION
DISPLAY
OF
SELECTED
CONFIGURATION
SWITCH
TO
DISPLAYED
CONFIGURATION
XXXXXXXXXX
APPLICATION
ONLINE
CARD
SELECTION
DISPLAY
OF
NEW
CHASSIS
CONFIGURATION
OR
OR
1639-A
1. YES
2. NO
1. YES
2. NO
STATUS
DISPLAY
SELECT
OPERATION
1. SWITCH
2. SETUP
3. STATUS
1. DISPLAY
STATUS
1640-A
SELECT
STATUS
ACTION
SELECT
CONFIGURATION
TO DISPLAY
OR REPLACE
STATUS
DISPLAY,
CONFIGURATION
XXXXXXXXXX
REPLACE
XXXXXXXXXXX
WITH CURRENT
STATUS?
CONFIGURATION
NAME
SLECTION
CONFIGURATION
XXXXXXXXXX
SAVED
STATUS
DISPLAY,
CURRENT
VALUES
2. SAVE CURRENT
AS CONFIGURATION
2. NO
1. YES
3. STATUS