- CITIZEN Dot Matrix Printer User's Manual

iDP-3410 User’s Manual
*ETX-STX Mode
ESC "t" n
[Function] Selecting the character code table
[Code] <1B>H <74>H n
[Range] 0 ≤ n ≤ 255
[Outline] This command selects Page-n of Character Code Table.
[Default] Depends on DIP switch setting.
n Character Code Table N Character Code Table
0 STAR International 6 Code Page 852 (Eastern Europe)
1 STAR Domestic 7 Code Page 866 (Russia)
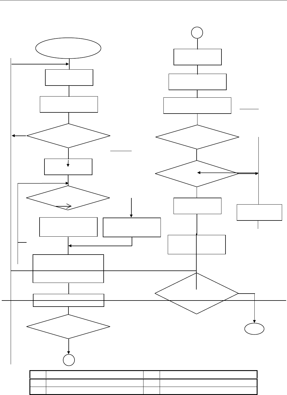
STX/ETX Mode Start
Sends ENQ
Receives Status
Data Buffer Empty ?
Sends STX
Odd Parity Check ?
Sets Test Byte To
FFH
Sets Test Byte To
00
Exclusive ORs Test Byte
and Sent Data
Test Byte
Sends Data to Printer
Last Data in 1 Block ?
1
1
NO
YES
YES
NO
YES
Receives Status
Receives Check Byte
Sends ETX
STX-ETX
Mode End
NO
YES
Status Error ?
Sends ENQ
Check Byte
= Test Byte ?
YES
NO
YES
(Print)
Sends CAN
STX-ETX Mode Data
Block Re ady t o Send ?
NO
RET
NO