User`s manual
Chapter 4
Understanding the Agilent E1351A/53A FET
Multiplexer Modules
Using This Chapter
This chapter explains techniques to scan the channels of 16-Channel FET
and 16-Channel Thermocouple FET Multiplexer Modules.  This chapter
contains the following sections:
• Commands for Scanning Switchbox Channels . . . . . . . . . . .  Page 45 
• Using Scanning Trigger Sources . . . . . . . . . . . . . . . . . . . . . .  Page 45
• Using the Scan Complete Bit. . . . . . . . . . . . . . . . . . . . . . . . .  Page 52
Commands for Scanning Switchbox Channels
Scanning multiplexer channels consists of closing a set of channels, one at a
time. The multiplexer has single, multiple, or continuous scanning modes.
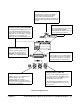
See Figure 4-1 for the different commands used in scanning.
Using Scanning Trigger Sources
The TRIGger:SOURce command specifies the source to advance the
channel list.  Figure 4-2 shows the different trigger sources. 
TRIG:SOUR
DBUS
 uses the digital bus handshake lines. You can use the TRIG[:IMM]
command to immediately advance the channel list while in the TRIG:SOUR
BUS
 or TRIG:SOUR HOLD mode. (Note that TRIG:SOUR IMM is not the
same as 
TRIG[:IMM].) To enable the Agilent E1300/E1301 Mainframe
"Trig Out" port, use the 
OUTP ON command.  The "Event In" mainframe
trigger source is reserved with the 
TRIG:SOUR EXT command. "Trig Out"
and "Event In" are mainframe resources, and can only be allocated to one
instrument at a time.
Scanning with
External
Instruments
The examples in this chapter show different ways to scan channels of a
switchbox in an Agilent E1300/E1301 Mainframe. The operation is similar
to other Agilent VXIbus mainframes with Agilent command modules that
have "Trig Out" and "Event In" ports. The computer used in the examples
is an HP Series 200/300 used with BASIC as the program language. The
computer interfaces with the mainframe over GPIB.  Assumed is an:
• GPIB select code of 7
• GPIB primary address of 09 for the Agilent E1300/E1301 Mainframe
• GPIB primary address of 22 for the Agilent 3457A Multimeter
• GPIB secondary address of 14 for the multiplexer module
Chapter 4 Understanding the Agilent E1351A/53A FET Multiplexer Modules 45










