User Manual

Allen & Heath 13 WZ
4
16:2 and 12:2 User Guide
The Console connectors
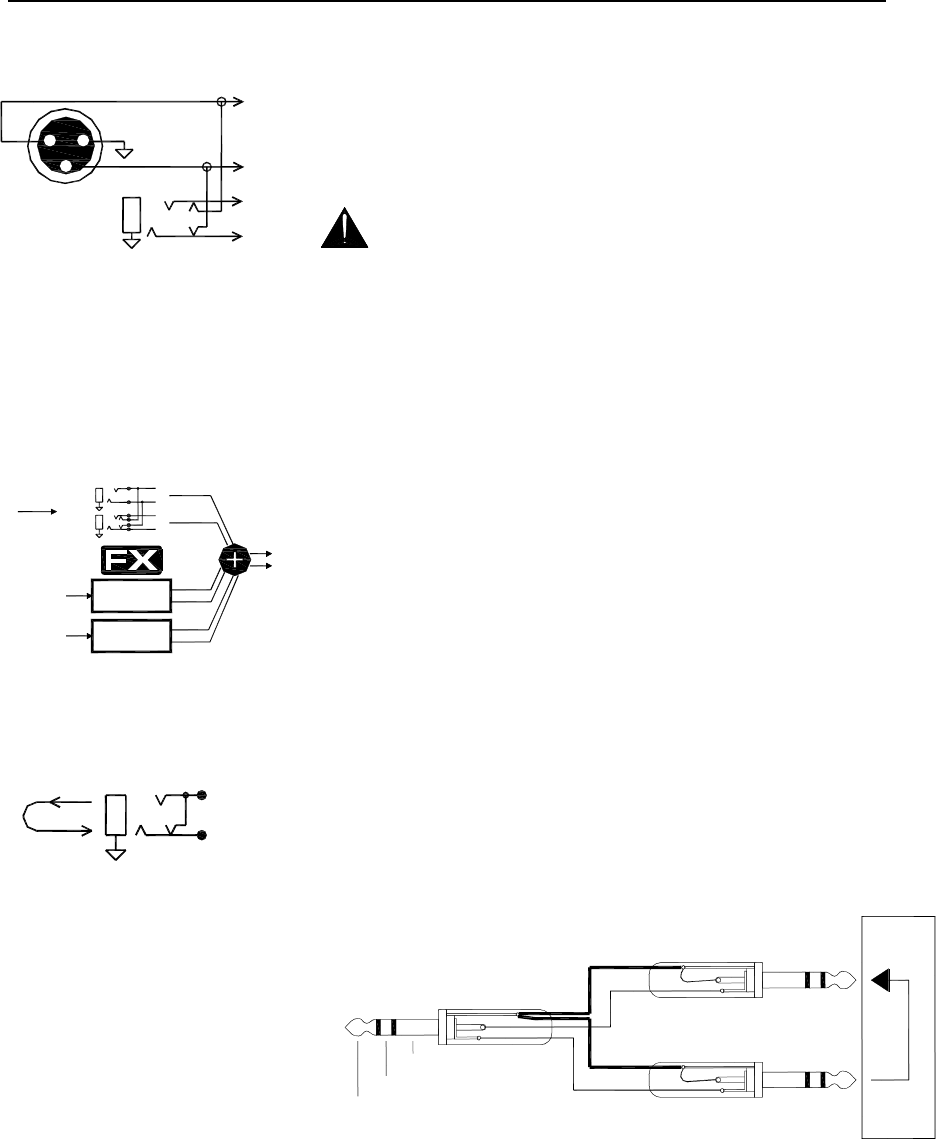
MIC / LINE IN The channel PAD (LINE) switch selects either the MIC XLR or
the LINE TRS jack as the input source. The XLR is normalled through the TRS
jack. This means that the XLR can be used for microphone or line level signals
when nothing is plugged into the jack socket. Both inputs are balanced but can
be wired to work with unbalanced signals when required.
WARNING: Do not connect unbalanced sources or cables to
the XLR input when 48V phantom power is selected. To avoid loud
clicks always turn the channel off by pressing MUTE when switching
+48V on or off, and when plugging or unplugging cables.
STEREO LINE IN The WZ
4
12:2 has six stereo inputs comprising four chan-
nel inputs ST1,3 (unbalanced) and ST2,4 (balanced), and an additional two stereo
returns ST5 (balanced) and ST6 (unbalanced). The WZ
4
16:2 has two stereo
return inputs ST1 (balanced) and ST2 (unbalanced). All inputs use TRS jacks.
Unbalanced inputs automatically connect the TRS ring to ground for working
with balanced sources. The L input is normalled through the R input to accept
mono signals.
Note that the ST5 (WZ
4
12:2) or ST1 (WZ
4
16:2) stereo return input mixes
with the internal effects processor return. This means that an external effects
device fed from a different aux mix can mix with the internal processor to save
input channels. Alternatively, you could turn the internal unit off and use the ST5
(ST1) input with an external unit only if preferred.
INSERT A single 3-pole TRS jack carries the unbalanced insert signal. Tip =
send, Ring = return, Sleeve = common ground. The channel insert is post-HPF,
pre-EQ and operates at 0dBu. The LR mix insert is pre-fader and operates at -
2dBu. These should work fine with line level signal processing equipment such as
compressors, outboard EQ, delay units and so on. An example of a suitable ca-
ble is shown here:
DIRECT OUTPUT The mic/line channel direct output is available on an impedance
balanced TRS jack. It is a line level signal operating at 0dBu. The source is set using an
internal option jumper for each channel. The factory default setting is pre-fade (following
the pre/post-EQ setting). This may be changed to post-fade if preferred.
The direct outputs provide a useful source for multitrack recording. Many users prefer
pre-fade sends for this application so that the live show fader movements do not affect
the recording which can be mixed later. Another application is channel effects sends. For
example, a reverb unit may be dedicated to work with the lead vocalist channel only.
Using a post-fade direct output instead of an aux send frees up that aux mix for other
purposes.
MIC
LINE
TIPTIP +IN
RINGRING -IN
1
2
INPUT
3
+IN
- IN
MIX
R
L
+
+
-
ST1
L/M
EFFECT
OFF, 1-20
R
-
EXTERNAL
AUX5
AUX6
EFFECT
OFF, 1-20
INTERNAL FX
FX
RETURN
INSERT
RETURN
SEND
RING
TIP
GROUND
RETURN
SEND
RETURN
OUT
IN
SEND
INSERT
PROCESSOR
LINK RING TO SLEEVE TO UNBALANCE










