Instruction Manual

Qu-Pac Getting Started Guide 12 AP9815 iss1
Phones - Level trim and standard ¼” jack socket for plugging in
headphones to listen to the mixer PAFL (monitor) signal.
Alt Out - Level control for the stereo ‘alternative’ local output available on
the rear panel. The source to this output is patched using the Setup / Output Patch
/ Surface screen. For example you could access a stereo Matrix output here.
Note – For more information on setting up and operating Qu-Pac download the Qu
Mixer Reference Manual from the Allen & Heath web site.
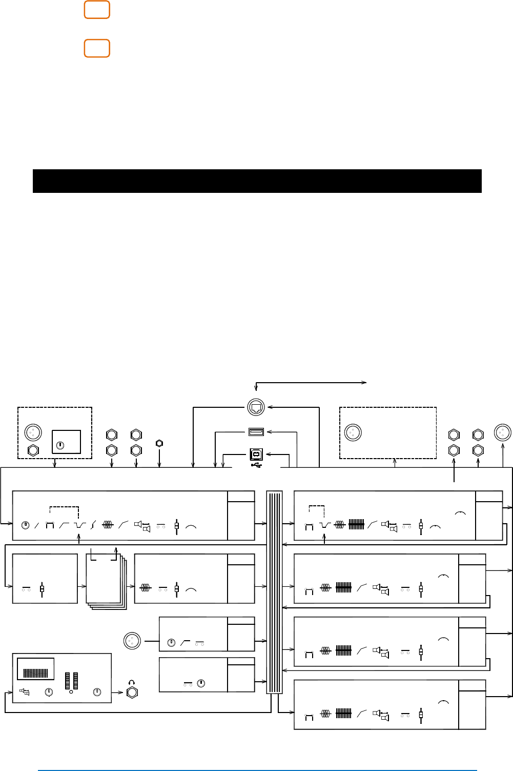
7. Audio Signal Processing
The following diagram shows the available Qu-Pac signal flow and processing. A more detailed diagram
and further information is available within the Qu Mixer Reference Guide which can be downloaded from
the Allen & Heath website.
All input and output channels have the processing shown here at all times. For
example, every mix has a 1/3
rd
octave Graphic EQ, a 4-band Parametric EQ,
Compressor and Delay. No need to patch from a limited resource.
The internal FX provides 4 slots for loading from several effects types available.
These can used for Send/Return effects (reverb, delay) or inserted into any channel
or mix.
A Ducker function is available. You can choose to insert either an FX or the Ducker
at the input channel or Group insert points. Each channel can have its own settings
(single mode) or multiple channels can share the same settings (ganged mode).
12
11
Mic
Line
L/M
R
Mic/Line Inputs
ST1
L/M
R
ST2
ST3
L/R
Mic
Talkback
Line Inputs
1 ------ 16
Qu-Drive
USB B
Stream Stream
32 ch 32 ch
Playback
Stereo, 18 trk
SIGNAL FLOWQu-Pac
Local Inputs dSNAKE USB
Record
Stereo, 18 trk
PREAMP
GAIN
48V
POL
0
TRIM HPF GATE PEQ COMP
DELAY
FX
Insert
MUTE
LR
PAN
FADER
Channel SOURCE
ASSIGN
GRP
LR
MIX Sends
PAFL
PRE/POST
SENDS
FX Sends
DIR OUT
Input CH1-32, ST1-3
PEQ COMP
DELAY
Insert
MUTE
FADER
ASSIGN
LR
MIX Sends
PRE/POST
SENDS
FX Sends
MTX Sends
Group 1-2, 3-4, 5-6, 7-8
dSNAKE
GEQ
PEQ COMP
DELAY
FX
Insert
MUTE
FADER
Mono 1-4, Stereo 5-6, 7-8, 9-10 Mix
GEQ
MTX Sends
PEQ COMP
DELAY
FX
Insert
MUTE
FADER
Main LR
GEQ
MTX Sends
LR
PAN
PEQ COMP
DELAY
FX
Insert
MUTE
FADER
Matrix 1-2, 3-4
GEQ
Outputs
Output PATCHMixInputs Masters
L
R
2Trk
L
R
Alt Out
AES Out
USB dSNAKE
MUTE
FADER
ASSIGN
PRE/POST
SENDS
FX Send 1-4
FX 1-4
Insert
FX
MUTE
LR
PAN
FADER
ASSIGN
PRE/POST
SENDS
FX Return 1-4
GRP
LR
MIX Sends
FX Sends
PEQ
TALK
ASSIGN
TALKBACK
GRP
LR
MIX
MTX
GAIN HPF
ASSIGN
SIG GEN
GRP
LR
MIX
MTX
LEV
MUTE
DELAY
RTA
PAFL
PHONESPFL TRIM
PAFL MONITOR
Local Outputs
Sine
Pink
White
Bandpass
Cat5 Digital Snake to AudioRack
Route to:
PAFL Route to:
Route to:
Route to:
PAFL
Route to:
LR
Output BAL
ASSIGN
PRE/POST
SENDS
Outputs
PAFL
Route to:
LR
Output BAL
Outputs
PAFL
Route to:
Outputs
PAFL
Route to:
PAFL
ASSIGN
PRE/POST
SENDS
LR
Output BAL
ASSIGN
PRE/POST
SENDS
LR
Output BAL
LR post
Line Outputs
Mix 1-----------10
Main LR
CH17-32, Group and MTX Outputs
Remote access to any Input/Output including:
Virtual
Virtual Virtual
Virtual
Virtual
Virtual
Virtual
or Ducker
Trigger
FX or Ducker
Trigger










