Flat Panel Television User Manual

Service Manual AOCe941Series
29
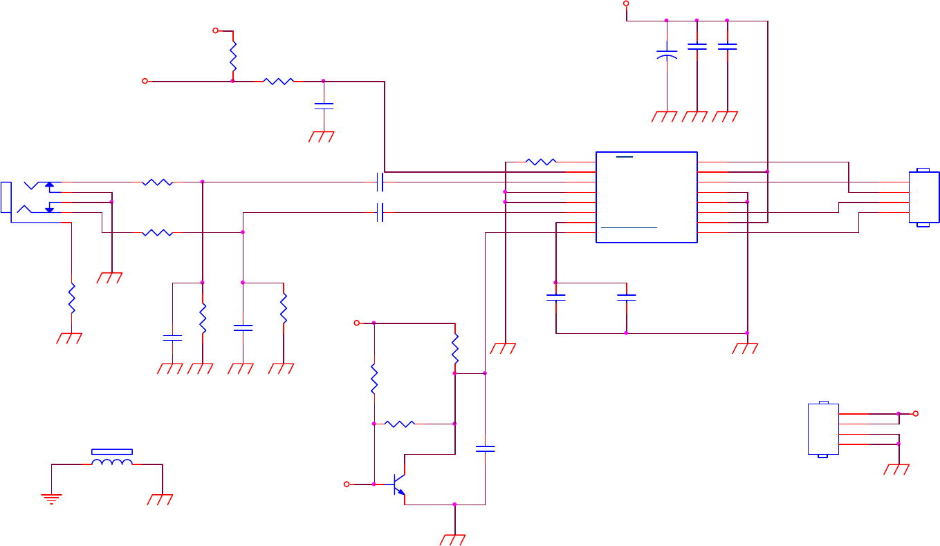
6.5 Audio part 715G2892 P02
R612
NC
R605
10K 1/10W 5%
+5V1
+5V1
+5V1
R609
10K 1/10W 5%
VOL
C609
1U 25V
C608
1U 25V
R608
0 OHM +-5% 1/8W
+
C604
470uF 16V
R604
10K 1/10W 5%
CN603
NC/CONN
1
2
3
4
ROUT-
LOUT+
FB602
BEAD
1 2
Rin
Lin
R606
27K 1/10W 5%
Q608
NC
R610
0R05 1/10W
CN602
CONN
1
2
3
4
R603
10K 1/10W 5%
LOUT-
C602
0.47uF 16V
C613
100N 50V
R607
27K 1/10W 5%
C606
0.47uF 16V
C612
100N 50V
C601
0.47uF 16V
C610
100P 50V
R601
NC
C603
0.47uF 16V
R602
10K 1/10W 5%
+5V1
MUTE
IC601
APA2071JI-TUG 3.1W
1
2
3
4
5
6
7
8 9
10
11
12
13
14
15
16
SHUTDOWN
BY PASS
RINN
GND
GND
LINN
VOLUME
SE/BTL
LOUTP
VDD
LOUTN
GND
GND
ROUTN
VDD
ROUTP
CN601
PHONEJACK
1
2
3
5
4
C611
100P 50V
ROUT+










