Specifications

20" LCD TV Color Monitor AOC L20S421
88
+
C603
1000uF/16V
ROUT-
R616
68K 1/16W
R620 10K
R619 10K 1/16W
+12V
R613
1K 1/16W
C608
100pF
MOL
C612
0.1uF/16V
AGND
R617
4.7K 1/16W
ZD601
IN5819
1 2
R630
47k
R624
12K 1/16W
C626
1uF
C616
0.47uF
AUDIO_STANDBY
R621 82K
CN604
R SPEAKER
1
2
LOUT-
FB605
120 OHM
ASTB
LOUT-
FB607
120 OHM
12VDD
R618 100K 1/16W
C611 0.47uF/16V
AGND
AUDIO_STANDBY
C604
1uF
C627
100pF
C609
0.47uF/16V
FB601
120 OHM
C621
0.47uF/16V
A3
11Wednesday, November 30, 2005
Title
Size Document Number Rev
Date: Sheet
of
HP_L
C610 0.47uF/16V
C605
1uF
CN603
L SPEAKER
1
2
3
R612
1K 1/16W
ROUT+
R611
12K 1/16W
C624
100pF
R625
4.7K 1/16W
C601
100pF
HP_SENSE
FB602 120 OHM
C614 0.47uF/16V
FB603 120 OHM
LOUT+
C617 0.47uF/16V
R614
33K 1/16W
Q602
MMBT3904
1
32
HP_SENSE
HP_R
ROUT+
HP_R
R627
1K 1/16W
+
C607
220uF/25V
HP_L
R628 100k
CN605
5PIN/2.0mm
1
2
3
4
5
C619 0.47uF/16V
+
C602
1000uF/16V
MOR
LOUT+
C606
100pF
FB606
120 OHM
+
C622
220uF/25V
R626
1K 1/16W
C613 0.47uF/16V
C618
1uF
+12V
R622 10K
+5V
12VDD
C623
100pF
R629 10k nc
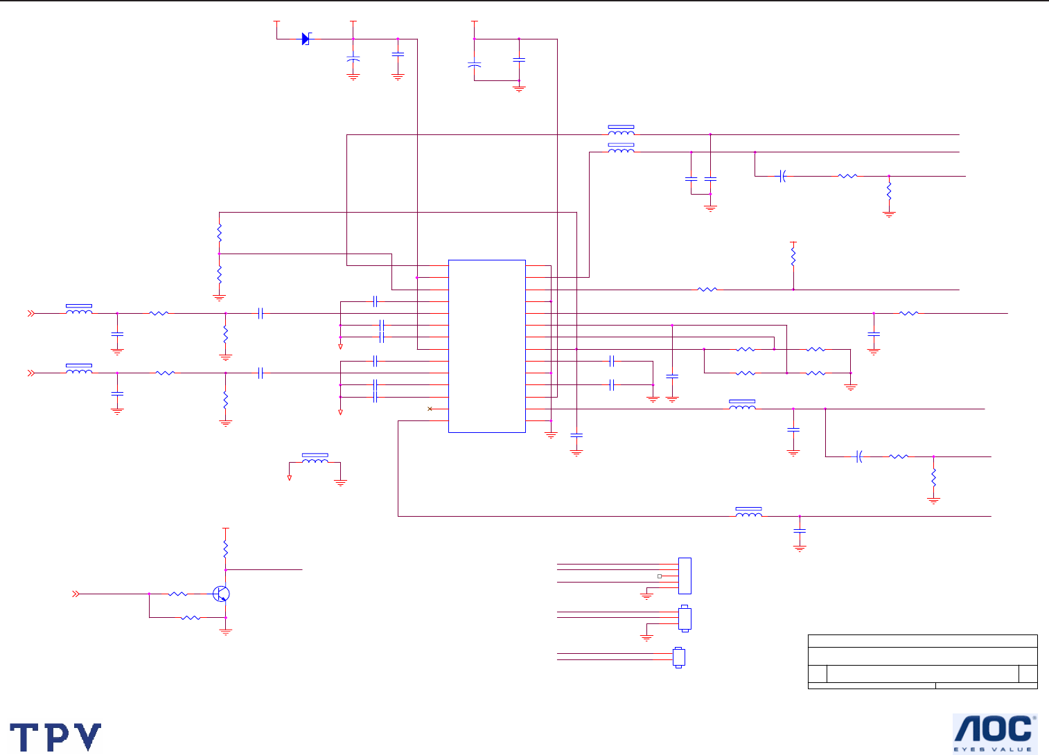
U601
TPA6030A4
22
23
9
1
2
3
4
5
6
7
8
25
26
27
28
24
10
11
12 17
18
19
20
21
13
14
16
15
SEDIFF
VOLUME
LIN1-
ROUT-
PVCC
SEMAX
RIN1-
RIN1+
RIN2-
RIN2+
VCC
IN2/IN1#
SE/BTL#
ROUT+
GND
SHUTDOWN#
LIN1+
LIN2-
RIN2+ PVCC
BYPASS
GND
CLK
5VREG
NC
LOUT-
LOUT+
GND
C615 0.047uF
R615
100K 1/16W
R623 18K
AGND
ROUT-
FB608
120 OHM