Switch User Manual

Table Of Contents
±±
Introduction
Planning Your Configuration
continued
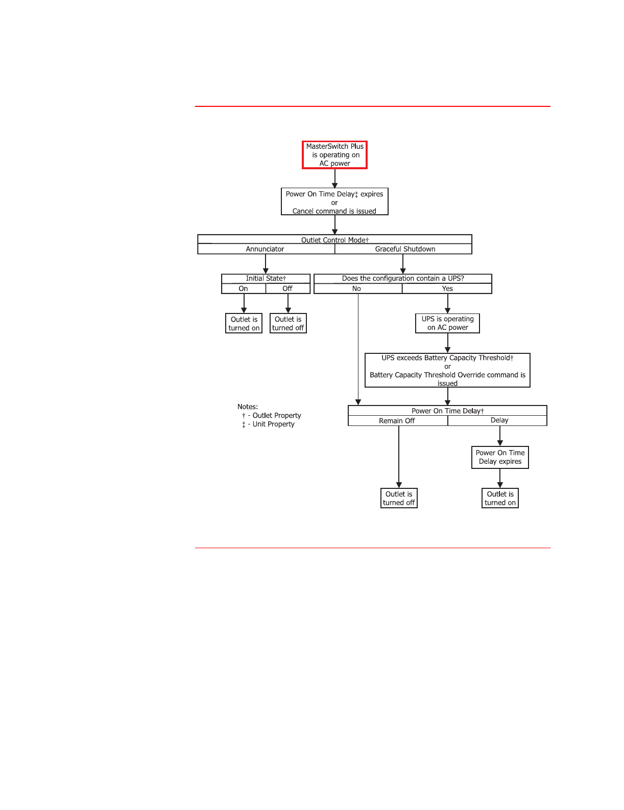
Outlet start-up
sequence
)LJXUHVKRZVZKDWKDSSHQVZKHQ
$&SRZHULVDSSOLHGWR0DVWHU6ZLWFK3OXV
)LJXUH2XWOHW6WDUWXS6HTXHQFH
&RQWLQXHGRQQH[WSDJH