Switch User Manual

Table Of Contents
±±
Introduction
Planning Your Configuration
continued
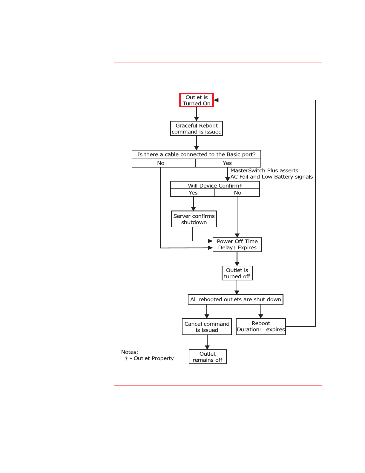
Graceful reboot
sequence
)LJXUHVKRZVZKDWKDSSHQVZKHQ0DVWHU6ZLWFK3OXVH[HFXWHVWKH*UDFHIXO
5HERRWVHTXHQFH
)LJXUH*UDFHIXO5HERRW6HTXHQFH