Installation & Servicing Instructions Megaflo 2 System Compact GA Range Gas Fired Wall Mounted Condensing System Boiler These instructions include the Benchmark Commissioning Checklist and should be left with the user for safe keeping.
Model Range Baxi Megaflo 2 System 12 Compact GA G.C.No 41-075-70 Baxi Megaflo 2 System 15 Compact GA G.C.No 41-075-71 Baxi Megaflo 2 System 18 Compact GA G.C.No 41-075-72 Baxi Megaflo 2 System 24 Compact GA G.C.No 41-075-73 Baxi Megaflo 2 System 28 Compact GA G.C.No 41-075-74 Baxi Megaflo 2 System 32 Compact GA G.C.No 41-075-75 The Benchmark Scheme Benchmark places responsibilities on both manufacturers and installers.
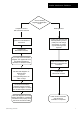
Installer Notification Guidelines Choose Building Regulations Notification Route Competent Person's Self Certification Scheme Building Control Install and Commission this appliance to manufacturer's instructions Contact your relevant Local Authority Building Control (LABC) who will arrange an inspection or contact a government approved inspector Complete the Benchmark Checklist If you notify via the ‘Gas Safe Register’, the register will issue the Building Regulations certificate on members’ behalf
Legislation IMPORTANT - Installation, Commissioning, Service & Repair This appliance must be installed in accordance with the manufacturer’s instructions and the regulations in force. Read the instructions fully before installing or using the appliance. In GB, this must be carried out by a competent person as stated in the Gas Safety (Installation & Use) Regulations.
Safe Manual Handling General The following advice should be adhered to, from when first handling the boiler to the final stages of installation, and also during maintenance. Most injuries as a result of inappropriate handling and lifting are to the back, but all other parts of the body are vulnerable, particularly shoulders, arms and hands. Health & Safety is the responsibility of EVERYONE. There is no ‘safe’ limit for one man - each person has different capabilities.
CONTENTS Section 6 © Baxi Heating UK Ltd 2012 Page 1.0 Introduction 7 2.0 General Layout 8 3.0 Appliance Operation 9 4.0 Technical Data 10 5.0 Dimensions and Fixings 11 6.0 System Details 12 7.0 Site Requirements 14 8.0 Flue 20 9.0 Installation 22 10.0 Commissioning 27 11.0 Completion & System Draining 29 12.0 Servicing 30 13.0 Changing Components 32 14.0 Combustion & Calibration 39 15.0 Electrical 40 16.0 Short Parts List 41 17.0 Fault Finding 42 18.
The 12 to 28 kW models in the Baxi Megaflo 2 System Compact GA Range are of the same dimensions and layout. The 32 kW model differs in several respects - these are detailed in Section 18.0 ‘32 kW Model Supplement’ 1.0 Introduction 1.1 Description 1. The Baxi Megaflo 2 System Compact GA Range are fully automatic gas fired wall mounted condensing system boilers. They are room sealed and fan assisted. 2. The boiler is set to give a maximum output of :12 models - 12 kW 12.
2.0 General Layout 2.1 Layout 12 - 28 Models 3 4 2 1 11 10 1. Expansion Vessel 2. Expansion Vessel Locating Stud 3. Boiler Adaptor 4. Primary Heat Exchanger 5. Pump with Automatic Air Vent 6. Central Heating System Pressure Gauge 7. Fan Assembly 8. Flame Sensing Electrode 9. Air/Gas Collector 10. Spark Ignition Electrode 9 11. Combustion Box Cover & Burner 8 12. Condensate Trap 13. Safety Pressure Relief Valve 14. Boiler Control 15. Gas Valve 16. Boiler Drain Tap 17.
13 3.0 Appliance Operation 3.1 14 12 Operating Mode 1. With a demand for heating, the pump circulates water through the primary circuit. 15 2. Once main burner ignites the fan speed controls the gas rate to maintain the heating temperature measured by the temperature sensor. 16 3. When the flow temperature exceeds the setting temperature, a 3 minute delay occurs before the burner relights automatically (anti-cycling). The pump continues to run during this period. 17 18 4.
4.0 Technical Data 4.1 Appliance Category CAT I 2H 3P Electrical Supply 230V~ 50Hz (Appliance must be connected to an earthed supply) Heat Input CH (Net) 12 model kW 15 model kW 18 model kW 24 model kW 28 model kW Max 12 15 18 24 28 Power Consumption 12 model W 15 model W 18 model W 24 model W 28 model W C13 C33 C43 C53 Min 2.1 2.2 2.6 3.5 4.1 Min 2 2.1 2.5 3.4 4 Heat Output CH (Condensing) Max 12 model kW 12.7 15 model kW 15.9 18 model kW 19 24 model kW 25.4 28 model kW 29.6 Min 2.2 2.3 2.8 3.
5.0 Dimensions and Fixings Dimensions At least 1.5° G E A 700mm B 300*mm *This can be reduced to 290mm by removing the boiler control access flap A C 390mm D 116mm Ø Min. E 160mm (207mm for 80/125mm flue systems) B F 130mm 360° Orientation G 106mm H D C H 228mm J J 162mm Flue Ø 100mm F Tap Rail Boiler Side Boiler Side Condensate Drain 40 mm Pressure Relief Valve (15mm) 25 mm 130 mm 130 mm 65 mm 162.
6.0 System Details 6.1 Treatment of Water Circulating Systems 1. All recirculatory water systems will be subject to corrosion unless they are flushed and an appropriate water treatment is applied. To prevent this, follow the guidelines given in BS 7593 “Treatment of Water in Domestic Hot Water Central Heating Systems” and the treatment manufacturers instructions. 2.
6.0 System Details 6.4 Stop Valve Double Check Valve 1. A filling point connection on the central heating return pipework must be provided to facilitate initial filling and pressurising and also any subsequent water loss replacement/refilling. Stop Valve Fig. 4 DHW Mains Inlet Temporary Loop System Filling and Pressurising CH Return 2. The filling method adopted must be in accordance with all relevant water supply regulations and use approved equipment. 3.
390mm 5mm Min 7.0 Site Requirements 5mm Min 7.1 175mm Min (300mm Min if using 80/125mm flueing system) Location 1. The boiler may be fitted to any suitable wall with the flue passing through an outside wall or roof and discharging to atmosphere in a position permitting satisfactory removal of combustion products and providing an adequate air supply. The boiler should be fitted within the building unless otherwise protected by a suitable enclosure i.e. garage or outhouse.
7.0 Site Requirement 7.4 Gas Supply 1. The gas installation should be in accordance with the relevant standards. In GB this is BS 6891 (NG) or BS 5482 Pt. 1 (LPG). In IE this is the current edition of I.S. 813 “Domestic Gas Installations”. 2. The connection to the appliance is a 22mm copper tail located at the rear of the gas service cock (Fig. 10). 3.
Examples are shown of the following methods of termination:i) to an internal soil & vent pipe ii) via an internal discharge branch (e.g. sink waste) downstream of the trap iii) to a drain or gully iv) to a purpose made soakaway v) pumped into an internal discharge branch (e.g. sink waste) downstream of the trap vi) pumped into an external soil & vent pipe vii) to a drain or gully with extended external run & trace heating It is strongly recommended to discharge internally into the household drainage system.
7.0 Site Requirement 7.7 iii) Termination to a drain or gully Boiler 50mm Pipe must terminate above water level but below surrounding surface. Cut end at 45° per me tre of 2.5° M inimum Condensate Drain (cont.) 11. When discharging condensate into a soil stack or waste pipe the effects of existing plumbing must be considered.
v) pumped into an internal discharge branch (e.g. sink waste) downstream of the trap Sink 50mm 7.0 Site Requirement per me tre of p ipe run 2.5° M inimum fall Pipe must terminate above water level but below surrounding surface. Cut end at 45° 7.7 Condensate Drain (cont.) 12. A boiler discharge pump is available, ‘MULTIFIT’ part no. 720648301. This pump will dispose of both condensate & high temperature water from the relief valve. It has a maximum head of 5 metres.
Terminal Position with Minimum Distance (Fig. 12) (mm) A1 Directly below an opening, air brick, opening windows, etc. B1 Above an opening, air brick, opening window etc. C1 Horizontally to an opening, air brick, opening window etc. D2 Below gutters, soil pipes or drain pipes. E2 Below eaves. F2 Below balconies or car port roof. G2 From a vertical drain pipe or soil pipe. H2 From an internal or external corner. I Above ground, roof or balcony level. J From a surface or boundary line facing a terminal.
8.0 Flue 8.1 Horizontal Flue Systems 1. The standard flue is suitable only for horizontal termination applications. (ii) (i) 2. All fittings should be fully engaged. The approximate engagement is 40mm. Apply the lubricant supplied to the seal on each fitting to aid assembly. 3. Maximum permissible equivalent flue lengths are:(60/100) (80/125) Horizontal Concentric 10 metres 20 metres 4. Any additional “in line” bends in the flue system must be taken into consideration.
8.0 Flue 8.2 Flue Lengths The standard horizontal telescopic flue kit allows for lengths between 315mm and 500mm from elbow to terminal (Fig. 14). Extensions of 250mm, 500mm & 1m are available. m The maximum permissible equivalent flue length is: 10 metres (60/100 system - vertical & horizontal) 20 metres (80/125 system - vertical & horizontal) 15 metres (80/80 twin pipe) 8 metres (60/100 system - vertical connected to ridge terminal) 0m 50 m 5m 31 Flue Deflector Fig.
9.0 Installation 9.1 Unpacking & Initial Preparation IMPORTANT RISK ASSESSMENT - Before commencing the installation it is recommended that the ‘Five Steps to Risk Assessment’ document published by the HSE is consulted, and an assessment performed as described. GAS SUPPLY - The gas supply, gas type and pressure must be checked for suitability before connection (see Section 7.4). NOTE: a small amount of water may drain from the boiler in the upright position.
Boiler Mounting Bracket 9.0 Installation 9.3 Fitting The Boiler 1. Remove the sealing caps from the boiler connections. NOTE: A small amount of water may drain from the boiler once the caps are removed. Sealing Washers 2. Lift the boiler as indicated by the shaded areas. The boiler should be lifted by TWO PEOPLE. Engage the mounting bracket at the top rear of the boiler on the wall plate (Fig.21) (see Safe Manual Handling page 5). 3.
9.0 Installation m 0m 50 m 5m 31 9.6 Fitting The Flue HORIZONTAL TELESCOPIC FLUE Terminal Assembly Connection Assembly Fig. 24 1. There are two telescopic sections, the Terminal Assembly and the Connection Assembly, a roll of sealing tape and two self tapping screws. A 93° elbow is also supplied. The outer duct of the Connection Assembly is painted white. On the Terminal Assembly the outer duct is unpainted. 2. The two sections can be adjusted to provide a length between 315mm and 500mm (Fig.
9.0 Installation Flue Elbow Apply the lubricant supplied for ease of assembly (do not use any other type). 9.6 Ensure Flue Elbow is fully engaged into Boiler Adaptor Fitting the Flue (Cont) 10. Remove the flue elbow and insert the flue through the hole in the wall. Fit the flue trims if required, and refit the elbow to the boiler adaptor, ensuring that it is pushed fully in (Fig. 29). Boiler Adaptor 11. Draw the flue back through the wall and engage it in the elbow.
9.0 Installation 9.7 Making The Electrical Connections 1. See Section 7.5 for details of the electrical supply. Undo the securing screws and lift the case front panel off. 2. Disengage the securing tab and hinge the control box downwards. Undo the terminal block cover securing screw and remove the cover (Fig. 32). 3. Slacken the gland nut in the left of the boiler lower panel and pass the mains cable through it.
11.0 Commissioning 10.0 10.1 Cap Commissioning the Boiler 1. Reference should be made to BS:EN 12828, 12831 & 14336 when commissioning the boiler. Ensure that the trap has been primed - see Section 9.5 paragraph 3. Automatic Air Vent 2. At the time of commissioning, complete all relevant sections of the Benchmark Checklist at the rear of this publication. 3. Ensure that the filling loop is connected and open, then open the heating flow and return valves on the boiler.
10.0 Commissioning 10.2 Check the Operational (Working) Gas Inlet Pressure & Gas Rate Note: The system MUST be cold to ensure the boiler is operating under full demand. Fig. 37 1. Press & together and hold for at least 6 seconds. ‘On’ will be displayed briefly, followed by ‘304’ then ‘100’ when the boiler is lit, indicating the output is at MAXIMUM (‘Chimney Sweep Function’). 2.
11.0 Completion & System Draining 11.1 Completion 1. Replace the case front panel, and secure with the screws previously removed. 2. This publication must be handed to the user for safe keeping and each subsequent regular service visit recorded. Case Front Panel 3. Set the central heating and hot water temperatures to the requirements of the user. Instruct the user in the operation of the boiler and system. 4. Instruct the user in the operation of the boiler controls.
12.0 Servicing Flue Sampling Point 12.1 Annual Servicing 1. For reasons of safety and economy, it is recommended that the boiler is serviced annually. Servicing must be performed by a competent person in accordance with B.S. 7967-4. Air Sampling Point 2. After servicing, complete the relevant Service Interval Record section of the Benchmark Commissioning Checklist at the rear of this publication.
4 ±0.5 12.0 Servicing 12.2 Annual Servicing Inspection (Cont) 5. Remove the clip securing the gas feed pipe to the air/gas venturi. Disconnect the pipe. Do not break the joint between the pipe and gas valve unless necessary. 6. Disconnect the electrode leads, noting their position, and the fan electrical plugs (Fig. 43). Flame Sensing Electrode 5± 1 Spark Ignition Electrode 10 ±1 Fig. 42 Electrode Position Fan, Collector and Cover Assembly Fig. 43 Electrode Leads Securing Clip 7.
13.0 Changing Components IMPORTANT: When changing components ensure that both the gas and electrical supplies to the boiler are isolated before any work is started. When the component has been changed recommission the boiler as described in Section 10.0. Always examine any seals or gaskets, replacing where necessary. The Case Front Panel MUST seal effectively against the air box side panels. Spark Ignition Electrode See Section 12.1 “Annual Servicing” for removal of case panel, door etc.
Cover 13.0 Changing Components Burner 13.4 Gasket Burner (Fig. 47) 1. Remove the clip securing the gas feed pipe to the air/gas venturi and disconnect the fan electrical plugs. Extension Piece (12 - 28 models) 2. Undo the screws securing the air/gas collector to the cover (32) or extension piece (12 - 28). Remove this extension piece from the cover (on 12 - 28 models). Gasket 3. Withdraw the burner from the cover and replace with the new one. Fig. 47 4.
13.0 Changing Components Electrical Plug 13.6 Flue Sensor (Fig. 49) 1. For ease of access on 12 - 28 models remove the Expansion Vessel as described in Section 13.17. Flue Sensor 2. Ease the retaining tab on the sensor away and disconnect the electrical plug. 3. Turn the sensor 90° anticlockwise to remove - it is a bayonet connection. 4. Reassemble in reverse order. Fig. 49 13.7 Heating Flow & Return Sensors (Fig. 50) 1.
13.0 Changing Components 13.10 Pump - Head Only (Fig. 53) 1. Disconnect the electrical supply plug from the pump. 2. Close the flow and return isolation taps and drain the boiler primary circuit. Remove the socket head screws securing the pump head to the body and draw the head away. 3. Reassemble in reverse order. 13.11 Electrical Supply Plug 1. Disconnect the electrical supply plug from the pump. Control Box removed for clarity Pump Body 2.
13.0 Changing Components Clip 13.13 Safety Pressure Relief Valve (Fig. 55) 1. Close the flow and return isolation taps and drain the primary circuit. ‘O’ Ring Seal 2. For access remove the screws securing the condensate trap, and pull off the pipe from the heat exchanger. Ease the trap to one side. Pressure Relief Valve 3. Disconnect the discharge pipe from the pressure relief valve and remove the sealing grommet. Discharge Pipe 4.
13.0 Changing Components 13.15 P.C.B. & R.D.S. (Removable Data Stick) (Fig. 58) NOTE: Both P.C.B. and R.D.S. are available as spare parts. The P.C.B. is suitable for any boiler model. An R.D.S. specific to the boiler model output & gas type will be required if the R.D.S. from the original P.C.B. is not being transferred. It is recommended that P.C.B. and R.D.S. are replaced together. 1. Ensure that the power to the boiler is isolated and wait 10 seconds. 2.
13.0 Changing Components Gas Feed Pipe NOTE: The Injector Washer MUST be fitted as shown between the Valve & Pipe. DO NOT fit the Injector Washer between the Gas Cock & Valve Injector Washer 13.16 Gas Valve (Fig. 59) IMPORTANT: After replacing the valve the CO2 must be checked and adjusted as detailed in Section 14.0 Combustion & Calibration. Only change the valve if a suitable calibrated combustion analyser is available, operated by a competent - see section 12.1. 1.
14.0 Combustion & Calibration IMPORTANT: DO NOT insert the Analyser Probe into the Test Point immediately. This will prevent saturation of the analyser. During the Calibration Function the combustion ratio may increase for a short time while the boiler performance is optimised. 14.1 Checking the Combustion 1. Combustion should be:Natural Gas 9.0% CO2 ± 0.7 Propane 10.5% CO2 ± 1.0 at all 3 fan speeds:- ‘100’ (Maximum), the Ignition Phase speed and ‘00’(Minimum). 2.
15.0 Electrical 15.
16.0 Short Parts List Short Parts List B Key No. Description No. A Fan 720768101 Burner (12/15/18/24/28) 720767901 B Manufacturers Part No.
Table Of Error Codes 09 Gas Valve Connection Cable 15 Gas Valve Fault 20 Central Heating NTC Fault 28 Flue NTC Fault 40 Central Heating Return NTC Fault 55 Calibration Required 109 Pre-circulation Fault 110 Safety Thermostat Operated 117 Primary System Water Pressure Too High 118 Primary System Water Pressure Too Low 125 Circulation Fault (Primary) 128 Flame Failure 130 Flue NTC Operated 133 Interruption Of Gas Supply or Flame Failure 134 Elapsed Time - Gas Valve Open Without G
17.0 Fault Finding Refer to “Illustrated Wiring Diagram” for position of terminals and components Central Heating - Follow operational sequence Turn on mains power The display illuminates NO If 09, 15, 110 or 384 is flashing or re-occurs regularly, check all PCB connections. If this has no effect replace the PCB.
17.0 Fault Finding Fault Finding Solutions Sections A Is there 230V at: 1. 2. 3. B Main terminals L and N NO Check electrical supply NO Main terminal fuse PCB - X10 connector Main terminals L and N Connection OK at X41 Replace fuse NO Check wiring YES 230V at PCB - X13 connector (between blue & brown - see Wiring Diagram) 230V at pump YES Display illuminated Replace pump NO NO Check wiring Replace PCB C Fan connections correct at fan & PCB X11 and X23 connectors - see Wiring Diagram.
17.0 Fault Finding Check and correct if necessary 1. Ignition electrode and lead 2. Electrode connection 3. Spark gap and position YES NO Check wiring - see Diagram Replace PCB 4 ±0.5 F Burner Viewing Window Flame Sensing Electrode 5± 1 Spark Ignition Electrode 10 ±1 Electrode Position G 1. 2. Check supply pressure at the gas valve:Natural Gas - Minimum 17 mbar Propane - Minimum 37 mbar Check and correct if necessary 1. The set of the gas valve (CO2 values - see instruction) 2.
17.0 Fault Finding I CH system pressure less than 0.5 bar or greater than 2.7 bar NO J Restore system pressure YES Check wiring and PCB - X22 connector for approx. 5V DC between green & black - see Wiring Diagram Ensure that the boiler and system are fully vented YES YES NO Replace hydraulic pressure sensor NO Replace PCB System fault - correct Check flow temperature sensor connections and position.
18.0 32 kW Model Supplement Appliance Type C13 C33 C43 C53 Appliance Category CAT II 2H 3P Heat Input CH (Net) 32 model kW Max 32 Min 4.6 Heat Output CH (Condensing) Max 32 model kW 33.8 Min 5 mm 450mm 5mm Min Min 4.6 Heat Output CH (Non-Condensing) Max 32 model kW 32 Injector 32 model 5mm Min 175mm Min (300mm Min if using 80/125mm flueing system) 5.8 NATURAL GAS ONLY ! Max Gas Rate 32 model 763mm (Natural Gas - G20) (After 10 mins) m3/h 3.
18.0 32 kW Model Supplement Dimensions At least 1.5° G E A 763mm B 355*mm *This can be reduced to 345mm by removing the boiler control access flap A C 450mm D 116mm Ø Min.
18.0 32 kW Model Supplement 1 NOTE: The main difference between Megaflo 32 kW and other models in the range is the position of the expansion vessel. The method of changing this component is described below. 13.21 Expansion Vessel (Fig. 66) 1. Close the flow and return isolation taps and drain the primary circuit. 2. Undo the nut on the pipe connection at the bottom of the vessel, and slacken the nut on the hydraulic inlet assembly. 3.
GAS BOILER SYSTEM COMMISSIONING CHECKLIST This Commissioning Checklist is to be completed in full by the competent person who commissioned the boiler as a means of demonstrating compliance with the appropriate Building Regulations and then handed to the customer to keep for future reference. Failure to install and commission according to the manufacturer’s instructions and complete this Benchmark Commissioning Checklist will invalidate the warranty.
Service Record It is recommended that your heating system is serviced regularly and that the appropriate Service Interval Record is completed. Service Provider Before completing the appropriate Service Record below, please ensure you have carried out the service as described in the manufacturer’s instructions. Always use the manufacturer’s specified spare part when replacing controls. Service 1 Date: Service 2 Date: Engineer Name: Engineer Name: Company Name: Company Name: Telephone No.
All descriptions and illustrations provided in this leaflet have been carefully prepared but we reserve the right to make changes and improvements in our products which may affect the accuracy of the information contained in this leaflet. All goods are sold subject to our standard Conditions of Sale which are available on request. BAXI A Tr a d in g D i v i s i o n o f B ax i H eat i ng U K Lt d ( 3879156) Brooks House, Coventry Road, Warwick.