Hardware manual
Electra Elite Issue 8
System Hardware Manual 10 - 11
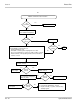
Call Dropping
See if problem exists
on all Lines.
Check DC voltages
with a meter and AC
power with a line
disturbance analyzer.
Calls
dropped on
all lines?
Yes
Yes
No
No
All
lines at same
time?
Check outside line key
after call drops.
CO
Line Key
LED Status?
C
heck COI(8)-U( )LED.
Have Telco check line circuits.
Increase Automatic Release
Signal Detection Time. Refer
to Memory Block 3-40.
COI(8)-U( )
LED Status?
Off
On
Have Telco check
Line circuit(s).
Problem
Solved?
Return Defective ETU
for repair.
Perform First Initialization.
Replace CPUB( )-U( ),
and test system using
default program.
1. Perform Second Initialization.
If trouble persists go to step 2.
2. Replace COI(8)-U( ) ETU. Test.
On Off
Yes
No
C2










