Manual

ЭЛЕКТРООБОРУДОВАНИЕ ШАССИ - Комбинация приборов
54-25
УПРОЩЕННАЯ ПРОВЕРКА УКАЗАТЕЛЯ УРОВНЯ ТОПЛИВА
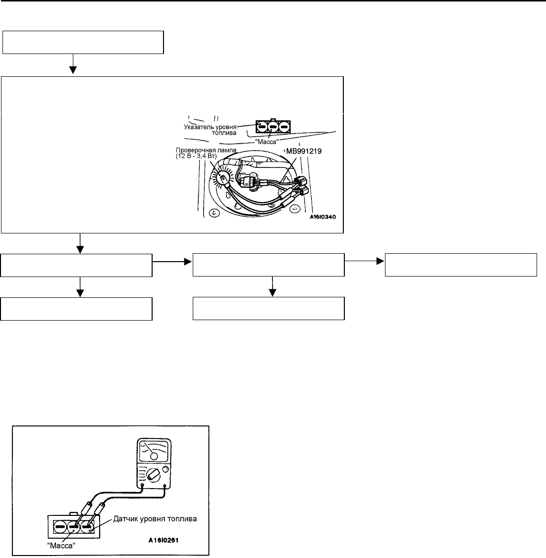
Используйте специальный инструмент
для подсоединения проверочной лампы
(12 В – 3,4 Вт) к разъему жгута прово-
дов.
ПРОВЕРКА ДАТЧИКА УРОВНЯ ТОПЛИВА
Снимите датчик указателя уровня топлива из топливного бака (См. Главу
13F).
СОПРОТИВЛЕНИЕ ДАТЧИКА УРОВНЯ ТОПЛИВА
1. Проверьте соответствие величины сопротивления между выводом
датчика уровня топлива и выводом «массы» номинальному значению,
когда поплавок датчика находится в точке F (наивысшей) и в точке Е
(низшей).
Номинальное значение:
Точка F: 4 ±
±±
± 2 Ом
Точка Е: 112 ±
±±
± 7 Ом
2. Убедитесь, что величина сопротивления изменяется плавно при мед-
ленном перемещении поплавка между точкой F (наивысшей) и точкой
Е (низшей).
Отсоедините разъем блока указателя
уровня топлива.
Когда зажигание включено, провероч-
ная лампа горит.
NG
OK
Отремонтируйте жгут проводов.
Стрелка указателя уровня топлива
перемещается.
NG
OK
Замените указатель уровня топлива.
Замените блок указателя уровня топ-
лива.