Manual

КУЗОВ - Стекла
42-10
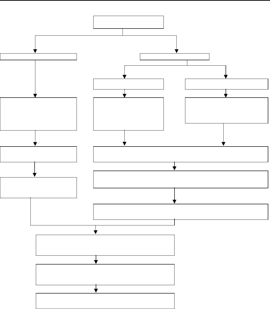
ТЕХНОЛОГИЯ УСТАНОВКИ СТЕКЛА
Последовательность операций
по установке стекла
Поверхность кузова Поверхность стекла
Установка стекла, бывшего в
употреблении
Замена стекла
Очистка поверхности вклейки
Очистите и промойте склеиваемые
поверхности изопропиловым спиртом,
затем просушите в течение не менее
3 минут.
Очистка поверхности вклейки
Срежьте остатки старого клея до
толщины не более 2 мм. Остав-
шийся клей смойте изопропиловым
спиртом и просушите поверхность
в течение не менее 3 минут.
Очистка поверхности вклейки
Полностью срежьте остатки ста-
рого клея и затем очистите по-
верхность изопропиловым спир-
том. Просушите стекло в тече-
ние не менее 3 минут.
Установка проставки стекла
Прикрепите проставку для установ-
ки положения стекла.
Приклеивание к стеклу проставки и накладки
Приклейте к стеклу проставки и накладки стекла, соблюдая указанные размеры по
периметру внутреннего края стекла.
Нанесение грунта
Нанесите достаточный слой грунта равномерно по поверхности приклеивания,
чтобы не было пропусков. Затем просушите от 3 до 30 минут.
Нанесение грунта
Нанесите грунт на поверхность
приклеивания и посушите его в
течение не менее 3 минут.
Нанесение клея
Через 30 минут после нанесения грунтовки нанесите равномерный слой клея по
периметру внутренней поверхности стекла.
Установка стекла
После нанесения слоя клея слегка прижмите стекло равномерно
по всему периметру, чтобы произошло полное приклеивание.
Очистка
Снимите излишки выдавленного из-под стекла клея с поверхно-
стей кузова и стекла при помощи шпателя и затем промойте изо-
пропиловым спиртом.
Проверка герметичности
Проведите проверку при помощи струи воды, чтобы проверить,
что вода не протекает через стыки.