Manual

(MPI) <4G6> - Общая информация
13A-6
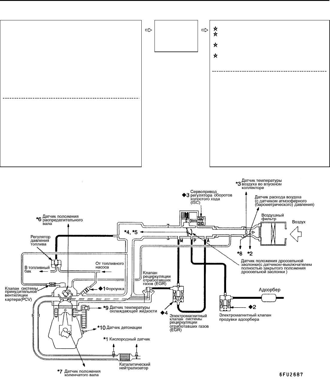
СХЕМА СИСТЕМЫ РАСПРЕДЕЛЕННОГО ВПРЫСКА ТОПЛИВА
Электронный
блок
управления
двигателем
(Engine-ECU)
*1 - Кислородный датчик (передний)
*2 - Датчик расхода воздуха
*3 - Датчик температуры воздуха во впускном коллекторе
*4 - Датчик положения дроссельной заслонки
*5 - Датчик-выключатель полностью закрытого положения
дроссельной заслонки
*6 - Датчик положения распределительного вала
*7 - Датчик положения коленчатого вала
*8 - Датчик атмосферного (барометрического)давления
*9 - Датчик температуры охлаждающей жидкости
*10 - Датчик детонации
*11 - Кислородный датчик (задний)
• Напряжение питания
• Датчик скорости автомобиля
• Выключатель кондиционера 1, 2
• Выключатель блокировки стартера (inhibitor switch, для
моделей с AКПП)
• Датчик (выключатель) давления жидкости в
гидросистеме усилителя рулевого управления
• Замок зажигания - ST
• Замок зажигания - IG
• Вывод "FR" генератора
• Электронный блок управления автоматической
коробкой передач (А/Т –ECU)
1. Форсунка
2. Электромагнитный клапан продувки
адсорбера
3. Сервопривод регулятора оборотов
холостого хода (ISC)
4. Электромагнитный клапан системы
рециркуляции ОГ (EGR)
• Реле топливного насоса
• Управляющее реле (control relay)
• Силовое реле электромагнитной муфты
компрессора кондиционера
• Контрольная лампа индикации неисправности
двигателя ("CHECK ENGINE")
• Сигнал диагностики
• Катушка зажигания, силовой транзистор
• Реле электровентилятора
• Вывод "G" генератора
• Электронный блок управления автоматической
коробкой передач (А/Т –ECU)