Installation Instructions

Allure B-10 HRD Uitgave E juli 2013 41
Storing Hoofdstuk 6
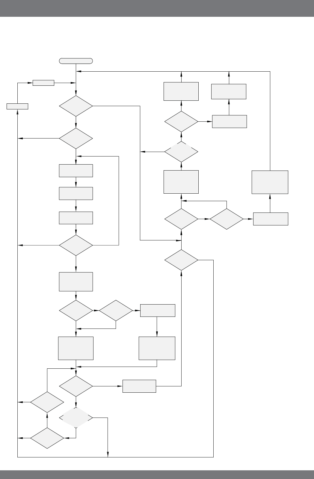
6.5 Blokschema regeling en beveiliging
nee
ja
Warmte-
vraag?
Start
Reset
Storing
nee
Interne
controle goed
?
Voorspoelen
30 seconden
Openen bevei-
ligingsafsluiter
Ontsteken
5 seconden
nee nee
Ionisatie?
Herontsteken;
maximaal 3 maal
Na 4e maal
ontsteekpoging
Brander
moduleert
volgens
warmtevraag
ja
ja
Stand
“1”
?
nee
ja
Stand
“2”
?
nee
Stand “3“
Systeemventilator
continu op
maximum
ingestelde lucht-
hoeveelheid.
Systeemventilator
moduleert
volgens
uitblaas-
temperatuur
nee
ja
Sluiten bevei-
ligingsafsluiter
Warmte-
vraag?
nee
nee
Interne
controle
goed
?
Ionisatie?
ja
ja
ja
nee
nee
ja
Systeemventilator
minimum
luchthoeveelheid
Stand
“1”
?
Stand “2“
Systeemventilator
staat stil
nee
Systeemventilator
moduleert
volgens uitblaas-
temperatuur
Systeemventilator
continu op
maximum
ingestelde lucht-
hoeveelheid.
Stand
“1”
?
ja
ja
ja
ja
nee
nee
Stand
“2”
?
Stand “3“
Vlam
gedoofd
?
ja
nee
Uitblaas-
temperatuur
< 30°C
?
Lucht-
temp.< inge-
stelde max.
beveiliging goed
?