User Manual

ٻңКь 3228
MO1106-ChA
Ch
ѣᙯώᄲځ३
• ตົͽဦٙ̚ϯ۞фϓܑϯĄᔣڕ˯۞ᔣϤᔣф
۞វфγ߁͞߁ֽܑཱིϯĂּт!
[2]
Ą
• ώᄲځ३۞Տ˘༼ౌົࠎଋᓾ˘Αਕ۞ፆүĄѣᙯԫ
ఙྤफ़ඈྎଐĂኛણዦņણ҂ྤफ़Ң༼۞ᄲځĄ
ᔣڕ
Ch-1
ϫᐂ
ొҜᄲځ ............................................................................................................... Ch-4
ࢍॡΑਕ ............................................................................................................... Ch-6
ྤफ़ऱΑਕ .......................................................................................................... Ch-13
ࢍზጡΑਕ .......................................................................................................... Ch-20
ጂ࿚Αਕ ............................................................................................................. Ch-28
ࡋᏻΑਕ ............................................................................................................. Ch-35
ௐ˟ॡมΑਕ ...................................................................................................... Ch-37
ځ ..................................................................................................................... Ch-40
ણ҂ྤफ़ ............................................................................................................. Ch-44
ఢॾ ..................................................................................................................... Ch-48
Ch-2
ፆүܮᜓ
ͽ˭ߏώፆүᄲځ३ٙ̚ѣፆү۞ܮᜓĄ
ॡม̈́͟ഇ۞నؠ
.................................................................................................. Ch-6
23!̈ॡ̈́!35!̈ॡॡט۞Ᏼೱ
............................................................................. Ch-10
тңࠎࢍॡΑਕॡมᏴೱᇾॡม̈́आ΄ॡม
..................................................... Ch-11
тңពϯࢍॡΑਕ̚۞ௐ˟ॡม൪ࢬ̈́ྤफ़ऱ൪ࢬ
.............................................. Ch-12
тңдޙϲາྤफ़ऱᐂॡАᏮˢؖЩޢᏮˢྖཱིቅ
...................................... Ch-14
тңдޙϲາྤफ़ऱᐂॡАᏮˢྖཱིቅޢᏮˢؖЩ
...................................... Ch-17
тңᑭ৶ྤफ़ऱᐂ
............................................................................................ Ch-18
тңՀԼྤफ़ऱᐂ
............................................................................................ Ch-19
тңӁੵྤफ़ऱᐂ
............................................................................................ Ch-19
тңซҖზఙྻზ
................................................................................................ Ch-22
тңԼត๗த̈́ྻზ
......................................................................................... Ch-25
тңᑭߤ๗த̈́ྻზనؠ
.................................................................................. Ch-26
Ch-3
тңซҖఱ။ೱზ
................................................................................................ Ch-26
тңฟୁ̈́ྋੵᏮˢࢰ
......................................................................................... Ch-27
ጂ࿚ॡม۞నؠ
.................................................................................................... Ch-30
ྏጂ࿚۞ᆀࢰ
.................................................................................................... Ch-32
ጂ࿚!3!Ҍ!6!̈́ፋᕇᜩಡΑਕ۞ฟୁ̈́ྋੵ
.......................................................... Ch-33
ጂ࿚!2!۞ྻүనؠ
............................................................................................... Ch-34
тңֹϡࡋᏻീॡ
................................................................................................ Ch-36
ௐ˟ॡม۞నؠ
.................................................................................................... Ch-38
тңࠎௐ˟ॡมᏴೱᇾॡม̈́आ΄ॡม
............................................................ Ch-39
тңពϯௐ˟ॡมΑਕ̚۞ࢍॡΑਕ൪ࢬ̈́ྤफ़ऱΑਕ൪ࢬ
............................... Ch-39
тң͘જᕇܪځ
................................................................................................ Ch-40
ҋજځΑਕ۞ฟୁ̈́ྋੵ
.................................................................................. Ch-42
тңؠځᜈॡม
......................................................................................... Ch-43
Ch-4
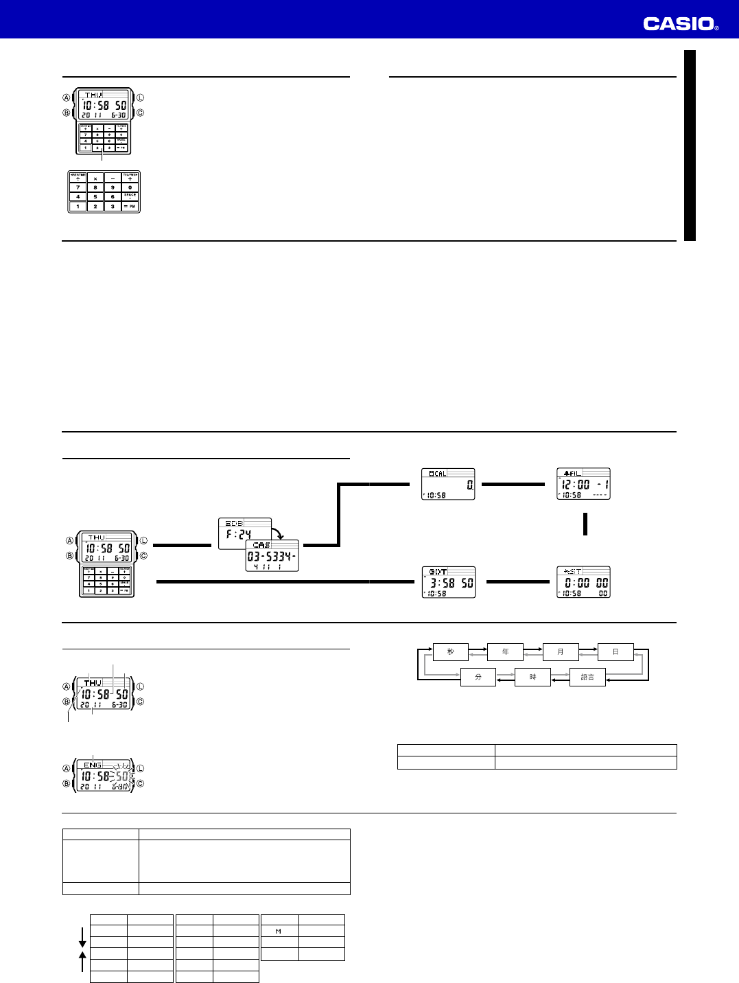
ࢍॡΑਕ൪ࢬ
▲
B
▲
ྤफ़ऱΑਕ൪ࢬ
B
B
ొҜᄲځ
• !B!ตΞᏴೱЧΑਕ൪ࢬĄ
• дЇ˘Αਕ൪ࢬពϯॡĂ!L!ตΞᕇܪ൪ࢬ۞ځĄ
Ch-5
ጂ࿚Αਕ൪ࢬࢍზጡΑਕ൪ࢬ
▲
▲
▲
▲
ࡋᏻΑਕ൪ࢬ
ௐ˟ॡมΑਕ൪ࢬ
B
B
B
Ch-6
ࢍॡΑਕ
ֹϡࢍॡΑਕΞͽనؠॡมă͟ഇ̈́ᄬ֏ĄଋᔘΞͽ
ଂࢍॡΑਕߤ࠻ௐ˟ॡมΑਕ൪ࢬٕྤफ़ऱΑਕ൪ࢬĄ
ڦຍ
ώᏻΞֹϡ!24!̙Т۞ᄬ֏!ĞࡻᄬăཬͰᄬăҘ
Ͱᄬăڱᄬăఈᜋᄬă̜౪ᄬăᇇᄬăཌྷ̂Ӏᄬă༄ᄬă
گᜋᄬăᘲκֲᄬă˿Ⴌᄬܻ̈́ᄬğ!ពϯߐഇĄ
ॡมă͟ഇ̈́ᄬ֏۞నؠ
2/ дࢍॡΑਕ൪ࢬពϯॡĂҝ!A!ตۡҌࡋҜ˯۞ᇴф
ฟؕ੯જĄѩܑϯன̏ซˢనؠ൪ࢬĄ
3/ !C!ต̈́!B!ตֶ˭ϯึԔᏴೱࢋనؠ۞ีϫ!Ğ੯
જğĄ
ࡋ
ѐ!!͡ů͟
ߐഇ
ᄬ֏ϯ
QN!Ğ˭̾ğ!ϯ
ॡĈ̶
Ch-7
• ֶ˯ึԔᏴፄזᄬ֏నؠॡĂϫ݈ٙᏴᄬ֏ϯົд൪ࢬ̚੯જĄ
4/ ༊ଋࢋՀԼ۞నؠฟؕ੯જॡĂт˭ֹٙϡᔣڕซҖՀԼĄ
• дซҖѐă͡ă͟ăॡă̶۞నؠॡυืᏮˢҜᇴфĄּтĂࢋؠ!4!ᕇॡĂᑕ
дܑϯ̈ॡ۞Ҝཉ˯Ꮾˢ!14Ą၆ٺѐЊనؠĂᅮᏮˢϐԍҜᇴфĄ
ϫ۞Ĉ
ࡋᛗೇҜࠎ!
00
ፆүĈ
!
[0]
!ᔣĄ
CCC
BBB
BB
CC
CB BC
Ch-8
• ༊ᄬ֏ϯд൪ࢬ̚੯જॡĂֹϡ!
[+]
!̈́!
[÷]
!ᔣΞт˭ٙϯᏴೱЧᄬ֏ϯĄ
ϯ ᄬ֏
EN ࡻᄬ
POR ཬͰᄬ
ESP ҘͰᄬ
FRA ڱᄬ
NED ఈᜋᄬ
ϯ ᄬ֏
DAN ̜౪ᄬ
DEU ᇇᄬ
ITA ཌྷ̂Ӏᄬ
SVE ༄ᄬ
POL گᜋᄬ
ϯ ᄬ֏
RO
ᘲκֲᄬ
T)R ˿Ⴌᄬ
PUC ܻᄬ
ፆүĈ
ֹϡᔣڕᏮˢᇴࣃĄ
•!ՏᏮˢ˘࣎ᇴࣃĂ੯જ۞ഫᇾܮШΠொજ˘ҜĄ
•!༊ഫᇾд̈ॡ̶ٕᛗҜཉ˯੯જॡ!Ğ่ࢨٺ!23!̈ॡॡטğĂ
!
[=PM]
!ᔣΞϹആᏴೱ˯̾!ĞA!ϯ*̈́˭̾!ĞP!ϯ*Ą
ֹϡ!
[+]
!̈́!
[÷]
!ᔣĄ
ϫ۞Ĉ
ՀԼѐĂ͡Ă͟Ă̈
ॡ̶ٕᛗᇴࣃ
Լតᄬ
[+]
[÷]
Ch-9
5/ !A!ตੜనؠ൪ࢬĄ
• ߐഇົॲፂଋٙనؠ۞͟ഇ!Ğѐă̈́͟͡ğ!ҋજซҖనؠአፋĄ
• ѣᙯЧᒺᆷ۞ྎଐĂኛણዦώᄲځ३ϐԍ۞ņEbz!pg!uif!Xffl!MjtuŇĞߐഇᒺᆷܑğĄ
• ଋᏴፄ۞ᄬ֏ੵ၆ߐഇ۞ពϯѣᇆᜩγĂ၆ٺдྤफ़ऱΑਕ̚Ꮾˢ۞фϺѣᇆᜩĄ
• дࢍॡΑਕ൪ࢬពϯॡĂ!A!ตΞពϯϫ݈ٙᏴϡ۞ᄬ֏ϯĄҝ!A!ตࡗ!3!ࡋ
ᛗΞ̷ೱҌࢍॡΑਕనؠ൪ࢬ!ĞϤ੯જ۞ࡋҜᇴфֽܑϯğĄࡶଋຍ̚አ˞నؠ൪
ࢬĂГѨ!A!ตӈΞੜĄ