Electronic Keyboard User Manual

Connections
E-12
You can connect audio equipment or a music amplifier to the
Digital Keyboard and then play through external speakers for
more powerful volume and better sound quality.
• Whenever connecting a device to the Digital Keyboard,
first use the L-2 (CTK-6000: VOLUME) (WK-6500: MAIN
VOLUME) knob to set the volume to a low level. After
connecting, you can adjust the volume to the level you
want.
• Whenever you connect any device to the Digital
Keyboard, be sure to read the user documentation that
comes with the device.
Use commercially available connecting cords to connect the
external audio equipment to the Digital Keyboard’s T-8 (LINE
OUT) jacks as shown in Figure
1
. LINE OUT R jack output is
right channel sound, while LINE OUT L/MONO jack output is
left channel sound. It is up to you to purchase connecting
cords like the ones shown in the illustration for connection of
audio equipment. Normally in this configuration you must set
the audio equipment’s input selector to the setting that
specifies the terminal (such as AUX IN) to which the Digital
Keyboard is connected. Use the L-2 (CTK-6000: VOLUME)
(WK-6500: MAIN VOLUME) knob to adjust the volume level.
Use a commercially available connecting cord to connect the
amplifier to either of the Digital Keyboard’s T-8 (LINE OUT)
jacks as shown in Figure
2
. LINE OUT R jack output is right
channel sound, while LINE OUT L/MONO jack output is left
channel sound. Connecting to the LINE OUT L/ MONO jack
only outputs a mixture of both channels. It is up to you to
purchase connecting cord like the one shown in the illustration
for connection of the amplifier. Use the L-2 (CTK-6000:
VOLUME) (WK-6500: MAIN VOLUME) knob to adjust the
volume level.
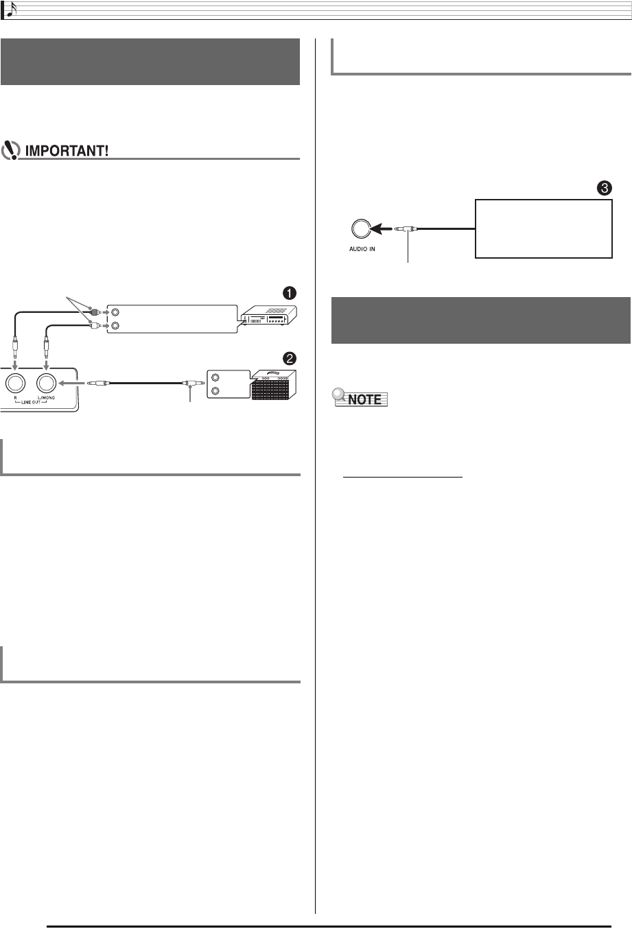
Use a commercially available connecting cord to connect the
external audio equipment to the Digital Keyboard’s T-5
(AUDIO IN) jack as shown in Figure
3
. The connecting cord
should have a stereo mini plug on one end and a plug that
matches the configuration of the external device on the other
end. Use the L-2 (CTK-6000: VOLUME) (WK-6500: MAIN
VOLUME) knob to adjust the volume level.
Use of unauthorized accessories creates the risk of fire,
electric shock, and personal injury.
• You can get information about accessories that are sold
separately for this product from the CASIO catalog
available from your retailer, and from the CASIO website at
the following URL.
http://world.casio.com/
Connecting Audio Equipment or
an Amplifier
Outputting Keyboard Notes to Audio
Equipment
1
Outputting Keyboard Notes to a Musical
Instrument Amplifier
2
INPUT 1
INPUT 2
Audio amplifier AUX IN jack, etc.
Pin plug
LEFT (White)
Standard plug
Guitar amplifier
Keyboard amplifier, etc.
RIGHT (Red)
Playing an External Device from the Digital
Keyboard
3
Bundled and Optional
Accessories
Stereo mini plug
Portable audio player, etc.
B










