Electronic Keyboard User Manual

Applying Effects to a Sound
E-33
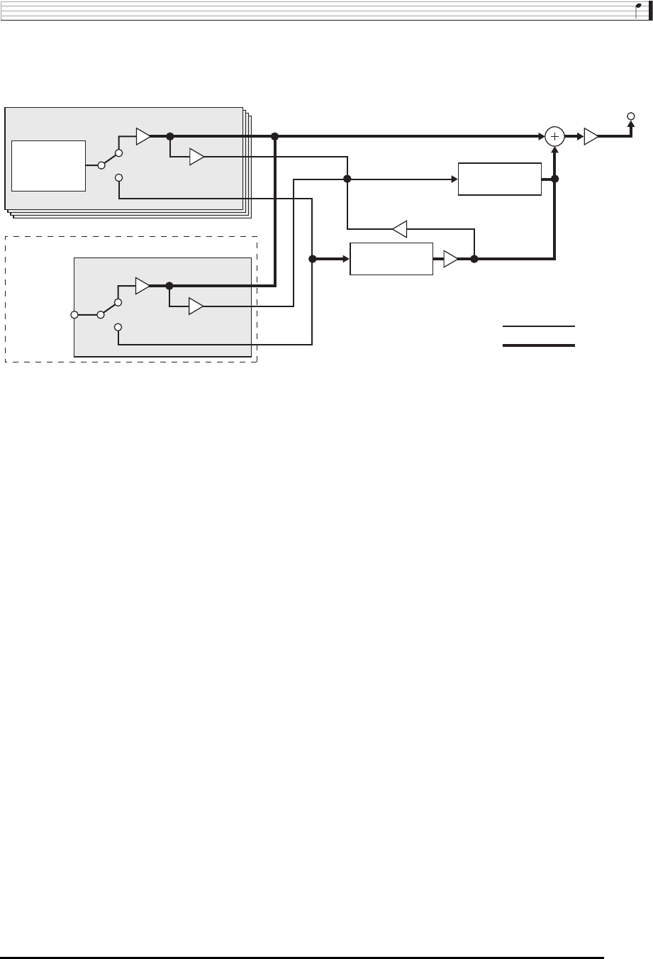
■ DSP Effect Mode Configuration
The DSP effect mode is enabled while “DSP” is selected for the “Chorus/DSP”effect parameter. DSP and reverb can be used in the
DSP effect mode.
• Reverb
This type of effect simulates acoustic spaces. There are 10 different reverb effects, including room and hall.
•Chorus
This type of effect increases the depth of notes and applies vibrato to notes. There are five different chorus effects.
•DSP
This type of effect is inserted between the sound source and output. There are a total of 100 different DSP effects, including
distortion and modulation. You also can transfer DSP effects from a computer or create DSP data on the Digital Keyboard, and
store up to 100 user DSP effects in Digital Keyboard memory. For details, see “Creating a User DSP” (page E-37) and
“Connecting to a Computer” (page E-112).
DSP
DSP
DSP
Part Volume/Pan
Reverb Send
Part Volume/Pan
Reverb Send
DSP Reverb Send
DSP Volume/Pan
Mic In
Reverb
Master
Volume/Pan
Tone
Generator
Part A01-A16, B01-B16
Off
On
External Input
Output
Mono
Stereo
(Area within the broken line is for WK-6500 only.)
Off
On










