User guide
Table Of Contents

AN375
24 AN375REV4
5 Appendix
5.1 Schematic
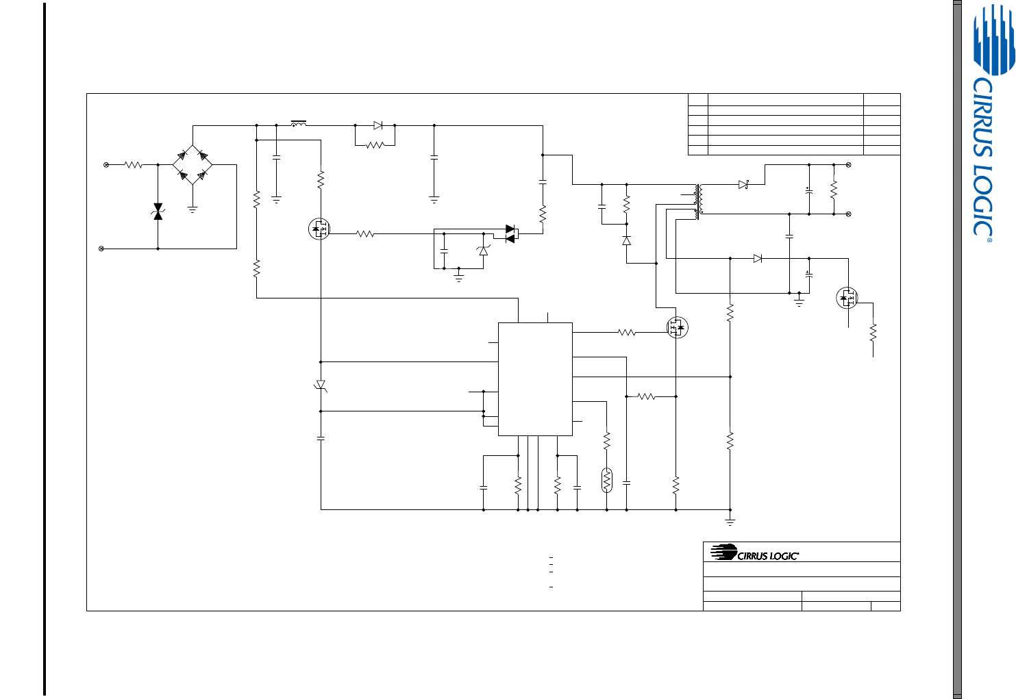
Figure 8. Schematic
=B5(9B&
zoll{
vmzoll{
lunpully
kh{l
kyh~uGi
why{GJ
zoll{
[VY\V YWXZ
jUshtily{ jUshtily{
zjoSjykX]X\T_~
XX
{p{sl
zpl
i
127(681/(6627+(5:,6(63(&,),('
$//5(6,67259$/8(6$5(,12+06
$8;,/,$5<+$5':$5($1'5(/$7(''2&80(176
,1,7,$/5(/($6(
$
'$7('(6&5,37,215(9
(&2
&+*'&211(&7,2121/%)520*1'72/('9(
%(&2
&+*'8)5205(9%725(9$%(&2
&
(&2
5(029('7+(50$/3$')5208
&+*'&723$1$621,&&+*'5722+06$''('9P$7(;7
$
'
6'%:673
5
2+0
5
.
W
17&
.
&
12323
5 
5
.
(
/,1(
(
1(875$/
5
.
3&%':*
=
/%/68%$66<352','$1'5(9
6&+(0$7,&':*
=
$66<':*
=
'
1
=
1=+&
9
5
.
&
X)
9
4
$2'1
4
$2'1
5
.
5
2KP
'
1:;73
9
&
X)
(/(&
5
5
.
:
'
*6-/73
9
&
X)
$/(/(&
5
.
(
/,1(
(
/,1(
%5
+'7
9
607*/$66%5,'*(5(&7
&
8)
;5
5
.
'
%$96)
*
6
'
4
13
5
5 2+0
5
N
5
N
$8;&175/
,$&
&/$03
6*1'
6285&(
6'$
6&/
&75/
&75/
(273
)%6(16(
*1'
*'
9''+
1&
)%$8;
8
&6)6=
95
029'.
9
'
6673
9
&
X)
3/<)/0
)6
/
X+
&
8)
07/32/<
&
X)
;5
&
12323
&
12323
&
S)
;5
&
S)
;5
5 2KP
5
.
$X[
6HF
3UL
%
$
/
()&/
9B$8;
9B$8;
9B&175/
9B&175/










