Instruction Manual

Table Of Contents
14 DS782DB1
CDB4349
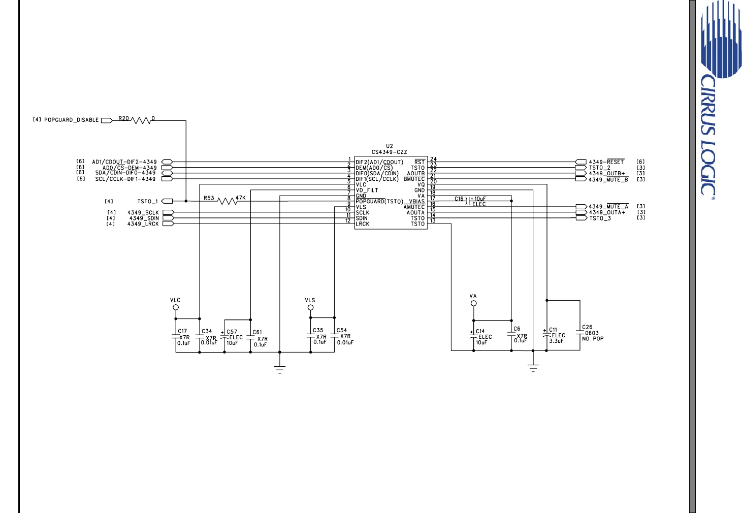
Figure 35. CS4349