- Cisco ONS 15454 Manual
Table Of Contents
- Contents
- About This Manual
- Hardware Installation
- 1.1 Installation Overview
- 1.2 Installation Equipment
- 1.3 Rack Installation
- 1.4 Front Door Access
- 1.5 Backplane Access
- 1.6 EIA Installation
- 1.7 Fan-Tray Assembly Installation
- 1.8 Power and Ground Installation
- 1.9 Alarm, Timing, LAN, and Craft Pin Connections
- 1.10 Coaxial Cable Installation
- 1.11 DS-1 Cable Installation
- 1.12 Card Installation
- 1.13 Fiber-Optic Cable Installation
- 1.14 Cable Routing and Management
- 1.15 Ferrite Installation
- 1.16 ONS 15454 Assembly Specifications
- 1.16.1 Bandwidth
- 1.16.2 Slot Assignments
- 1.16.3 Cards
- 1.16.4 Configurations
- 1.16.5 Cisco Transport Controller
- 1.16.6 External LAN Interface
- 1.16.7 TL1 Craft Interface
- 1.16.8 Modem Interface
- 1.16.9 Alarm Interface
- 1.16.10 EIA Interface
- 1.16.11 Nonvolatile Memory
- 1.16.12 BITS Interface
- 1.16.13 System Timing
- 1.16.14 Power Specifications
- 1.16.15 Environmental Specifications
- 1.16.16 Dimensions
- 1.17 Installation Checklist
- 1.18 ONS 15454 Software and Hardware Compatibility Matrix
- Software Installation
- 2.1 Installation Overview
- 2.2 Computer Requirements
- 2.3 Running the CTC Setup Wizard
- 2.4 Connecting PCs to the ONS 15454
- 2.5 Logging into the ONS 15454
- 2.6 Working with the CTC Window
- 2.6.1 Node View
- 2.6.2 Network View
- 2.6.2.1 CTC Node Colors
- 2.6.2.2 Network View Tasks
- 2.6.2.3 Creating Domains
- 2.6.2.4 Changing the Network View Background Color
- Procedure: Modify the Network or Domain Background Color
- 2.6.2.5 Changing the Network View Background Image
- Procedure: Change the Network View Background Image
- Procedure: Add a Node to the Current Session
- 2.6.3 Card View
- 2.7 CTC Navigation
- 2.8 Viewing CTC Table Data
- 2.9 Printing and Exporting CTC Data
- 2.10 Displaying CTC Data in Other Applications
- Node Setup
- IP Networking
- 4.1 IP Networking Overview
- 4.2 ONS 15454 IP Addressing Scenarios
- 4.2.1 Scenario 1: CTC and ONS 15454s on Same Subnet
- 4.2.2 Scenario 2: CTC and ONS 15454s Connected to Router
- 4.2.3 Scenario 3: Using Proxy ARP to Enable an ONS 15454 Gateway
- 4.2.4 Scenario 4: Default Gateway on CTC Computer
- 4.2.5 Scenario 5: Using Static Routes to Connect to LANs
- 4.2.6 Scenario 6: Static Route for Multiple CTCs
- 4.2.7 Scenario 7: Using OSPF
- 4.3 Viewing the ONS 15454 Routing Table
- SONET Topologies
- 5.1 Before You Begin
- 5.2 Bidirectional Line Switched Rings
- 5.3 Unidirectional Path Switched Rings
- 5.4 Subtending Rings
- 5.5 Linear ADM Configurations
- 5.6 Path-Protected Mesh Networks
- Circuits and Tunnels
- Card Provisioning
- 7.1 Performance Monitoring Thresholds
- 7.2 Provisioning Electrical Cards
- 7.3 Provisioning Optical Cards
- 7.4 Provisioning IPPM
- 7.5 Provisioning the Alarm Interface Controller
- 7.6 Converting DS-1 and DS-3 Cards From 1:1 to 1:N Protection
- Performance Monitoring
- 8.1 Using the Performance Monitoring Screen
- 8.2 Changing Thresholds
- 8.3 Enabling Intermediate-Path Performance Monitoring
- 8.4 Pointer Justification Count Parameters
- 8.5 Performance Monitoring for Electrical Cards
- 8.6 Performance Monitoring for Optical Cards
- Ethernet Operation
- 9.1 Ethernet Cards
- 9.2 Multicard and Single-Card EtherSwitch
- 9.3 Ethernet Circuit Configurations
- 9.4 VLAN Support
- 9.5 Spanning Tree (IEEE 802.1D)
- 9.6 Ethernet Performance and Maintenance Screens
- 9.7 Remote Monitoring Specification Alarm Thresholds
- Alarm Monitoring and Management
- 10.1 Overview
- 10.2 Viewing ONS 15454 Alarms
- 10.3 Alarm Profiles
- 10.4 Suppressing Alarms
- SNMP
- Circuit Routing
- Regulatory and Compliance Requirements
- Regulatory Compliance
- Japan Approvals
- Installation Warnings
- DC Power Disconnection Warning
- DC Power Connection Warning
- Power Supply Disconnection Warning
- Outside Line Connection Warning
- Class 1 Laser Product Warning
- Class I and Class 1M Laser Warning
- Restricted Area Warning
- Ground Connection Warning
- Qualified Personnel Warning
- Invisible Laser Radiation Warning (other versions available)
- More Than One Power Supply
- Unterminated Fiber Warning
- Laser Activation Warning
- Acronyms
- Glossary
- index

6-18
Cisco ONS 15454 Installation and Operations Guide
November 2001
Chapter 6 Circuits and Tunnels
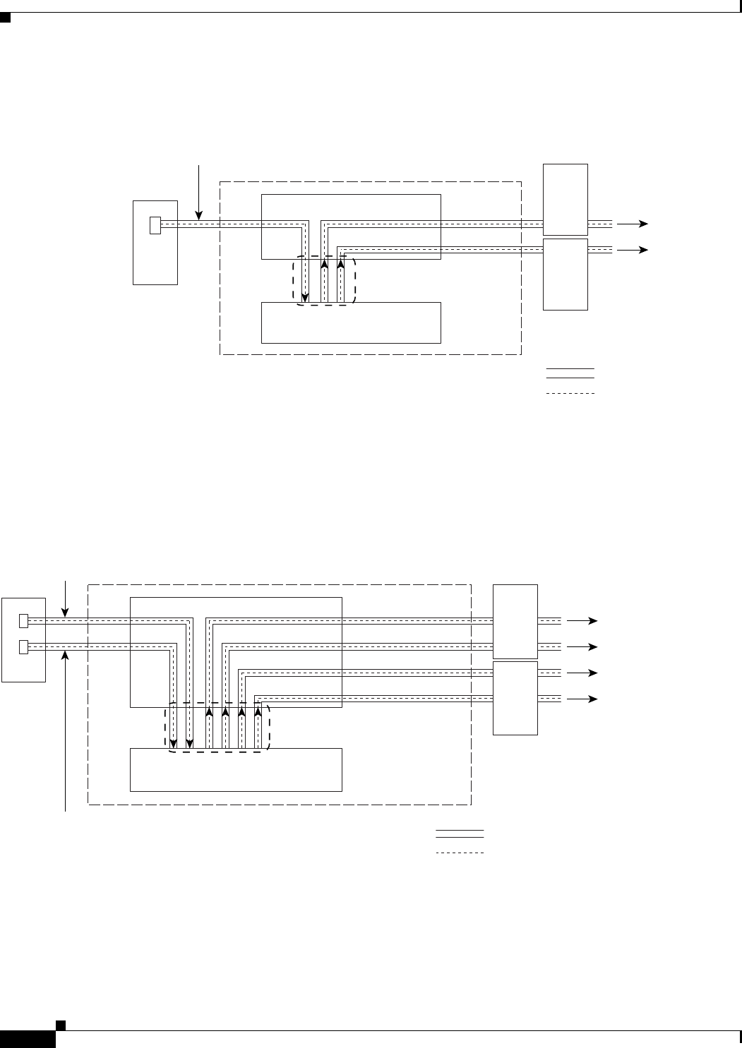
Cross-Connect Card Capacities
• 21 STSs are available for VT1.5 circuits.
Figure 6-11 Example #3: VT1.5 circuit in a UPSR or 1+1 protection scheme
Figure 6-12 shows a second VT1.5 circuit that was created using STS-2. When the second VT1.5 circuit
is created:
• Three more VT1.5-mapped STSs are used.
• 18 STSs are available on the XCVT or XC10G for VT1.5 circuits.
Figure 6-12 Example #4: Two VT1.5 circuits in UPSR or 1+1 protection scheme
Unless you create VT tunnels (see the “VT Tunnels” section on page 6-19), VT1.5 circuits use STSs on
the XCVT/XC10G VT matrix at each node through which the circuit passes.
• Two STSs are used at each node in the Figure 6-9 example, and three STSs are used at each node in
the Figure 6-11 example.
61848
STS Matrix
Working
Protect
XCVT-XC10G Matrices
VT1.5 circuit #1
EC-1
Drop
3 STSs total used
21 STSs available
STS
VT1.5
OC-12
OC-12
VT1.5 Matrix
Source
61849
STS Matrix
Circuit #1 (working)
XCVT-XC10G Matrices
EC-1
Source
6 STSs total used
18 STSs available
Circuit #2 (working)
Circuit #1 (protect)
Circuit #2 (protect)
STS
VT1.5
VT1.5 Matrix
OC-12
OC-12
VT1.5 circuit #1
VT1.5 circuit #2
Drop
Drop