user manual
Table Of Contents
- Cisco Nexus 3000 NX-OS Layer 2 Switching Configuration Guide, Release 5.0(3)U3(1)
- Contents
- Preface
- New and Changed Information for this Release
- Overview
- Configuring Ethernet Interfaces
- Information About Ethernet Interfaces
- Configuring Ethernet Interfaces
- Configuring the UDLD Mode
- Changing an Interface Port Mode
- Configuring Interface Speed
- Disabling Link Negotiation
- Configuring the CDP Characteristics
- Enabling or Disabling CDP
- Enabling the Error-Disabled Detection
- Enabling the Error-Disabled Recovery
- Configuring the Error-Disabled Recovery Interval
- Configuring the Debounce Timer
- Configuring the Description Parameter
- Disabling and Restarting Ethernet Interfaces
- Displaying Interface Information
- Displaying Input Packet Discard Information
- Default Physical Ethernet Settings
- Configuring VLANs
- Configuring Private VLANs
- Information About Private VLANs
- Guidelines and Limitations for Private VLANs
- Configuring a Private VLAN
- Enabling Private VLANs
- Configuring a VLAN as a Private VLAN
- Associating Secondary VLANs with a Primary Private VLAN
- Configuring an Interface as a Private VLAN Host Port
- Configuring an Interface as a Private VLAN Promiscuous Port
- Configuring a Promiscuous Trunk Port
- Configuring an Isolated Trunk Port
- Configuring the Allowed VLANs for PVLAN Trunking Ports
- Configuring Native 802.1Q VLANs on Private VLANs
- Verifying the Private VLAN Configuration
- Configuring Access and Trunk Interfaces
- Configuring Switching Modes
- Configuring Rapid PVST+
- Information About Rapid PVST+
- Understanding STP
- Understanding Rapid PVST+
- Rapid PVST+ and IEEE 802.1Q Trunks
- Rapid PVST+ Interoperation with Legacy 802.1D STP
- Rapid PVST+ Interoperation with 802.1s MST
- Configuring Rapid PVST+
- Enabling Rapid PVST+
- Enabling Rapid PVST+ per VLAN
- Configuring the Root Bridge ID
- Configuring a Secondary Root Bridge
- Configuring the Rapid PVST+ Port Priority
- Configuring the Rapid PVST+ Pathcost Method and Port Cost
- Configuring the Rapid PVST+ Bridge Priority of a VLAN
- Configuring the Rapid PVST+ Hello Time for a VLAN
- Configuring the Rapid PVST+ Forward Delay Time for a VLAN
- Configuring the Rapid PVST+ Maximum Age Time for a VLAN
- Specifying the Link Type
- Restarting the Protocol
- Verifying Rapid PVST+ Configurations
- Information About Rapid PVST+
- Configuring Multiple Spanning Tree
- Information About MST
- Configuring MST
- MST Configuration Guidelines
- Enabling MST
- Entering MST Configuration Mode
- Specifying the MST Name
- Specifying the MST Configuration Revision Number
- Specifying the Configuration on an MST Region
- Mapping and Unmapping VLANs to MST Instances
- Mapping Secondary VLANs to Same MSTI as Primary VLANs for Private VLANs
- Configuring the Root Bridge
- Configuring a Secondary Root Bridge
- Configuring the Port Priority
- Configuring the Port Cost
- Configuring the Switch Priority
- Configuring the Hello Time
- Configuring the Forwarding-Delay Time
- Configuring the Maximum-Aging Time
- Configuring the Maximum-Hop Count
- Configuring PVST Simulation Globally
- Configuring PVST Simulation Per Port
- Specifying the Link Type
- Restarting the Protocol
- Verifying MST Configurations
- Configuring STP Extensions
- About STP Extensions
- Information About STP Extensions
- Configuring STP Extensions
- STP Extensions Configuration Guidelines
- Configuring Spanning Tree Port Types Globally
- Configuring Spanning Tree Edge Ports on Specified Interfaces
- Configuring Spanning Tree Network Ports on Specified Interfaces
- Enabling BPDU Guard Globally
- Enabling BPDU Guard on Specified Interfaces
- Enabling BPDU Filtering Globally
- Enabling BPDU Filtering on Specified Interfaces
- Enabling Loop Guard Globally
- Enabling Loop Guard or Root Guard on Specified Interfaces
- Verifying STP Extension Configuration
- About STP Extensions
- Configuring LLDP
- Configuring the MAC Address Table
- Configuring IGMP Snooping
- Configuring Traffic Storm Control
- INDEX

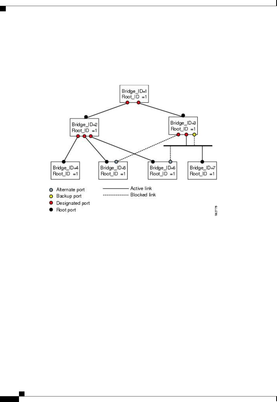
are always in the blocking state. Designated ports start in the blocking state. The port state controls the operation
of the forwarding and learning processes.
A port with the root or a designated port role is included in the active topology. A port with the alternate or
backup port role is excluded from the active topology (see the following figure).
Figure 11: Sample Topology Demonstrating Port Roles
Port States
Rapid PVST+ Port State Overview
Propagation delays can occur when protocol information passes through a switched LAN. As a result, topology
changes can take place at different times and at different places in a switched network. When a LAN port
transitions directly from nonparticipation in the spanning tree topology to the forwarding state, it can create
temporary data loops. Ports must wait for new topology information to propagate through the switched LAN
before starting to forward frames.
Each LAN port on a software using Rapid PVST+ or MST exists in one of the following four states:
• Blocking—The LAN port does not participate in frame forwarding.
• Learning—The LAN port prepares to participate in frame forwarding.
• Forwarding—The LAN port forwards frames.
• Disabled—The LAN port does not participate in STP and is not forwarding frames.
When you enable Rapid PVST+, every port in the software, VLAN, and network goes through the blocking
state and the transitory states of learning at power up. If properly configured, each LAN port stabilizes to the
forwarding or blocking state.
Cisco Nexus 3000 NX-OS Layer 2 Switching Configuration Guide, Release 5.0(3)U3(1)
72 OL-26590-01
Configuring Rapid PVST+
Understanding Rapid PVST+