White Paper

© 2012 Cisco and/or its affiliates. All rights reserved. This document is Cisco Public Information. Page 31 of 55
During the local chassis reload, the line cards will also reload. For devices connected to the Virtual Switching
System in a dual-homed manner using a multi-chassis EtherChannel connection or using Layer 3 Equal Cost
Multipath links, only the interfaces attached to the chassis performing the reload will be affected. Based on the peer
devices ability to detect the loss of link on the interfaces associated with reloading chassis, traffic will switched to
the remaining active chassis in the Virtual Switching System. Typically for multichassis EtherChannel or Layer 3
Equal Cost links, this is a hardware-based subsecond convergence event.
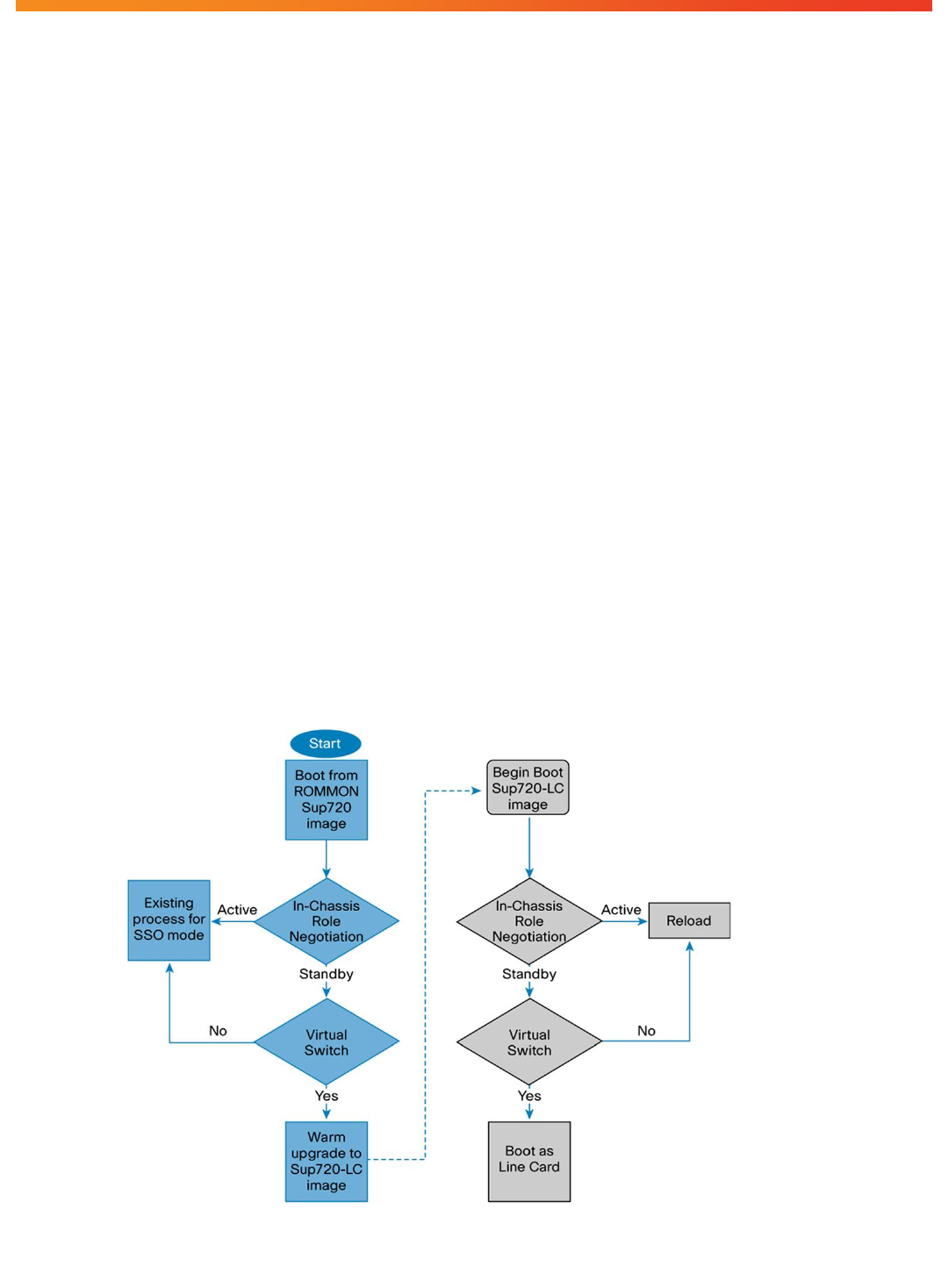
In-Chassis Standby Boot Process
The boot process for the second supervisor installed in VSS chassis is different from the boot process for a second
supervisor in a standalone chassis. Early in the boot process of both scenarios, the supervisor will perform a role
negotiation with the existing supervisor in the chassis. Once the supervisor determines that it will become the
standby supervisor for the chassis, it will detect if the system is configured for the VSS. If the VSS configuration is
detected, the supervisor will use a boot process to reach the RPR-WARM redundancy mode.
As shown in Figure 15, the second supervisor proceeds to boot to the RPR-WARM redundancy mode by loading a
different Cisco IOS image. The new software image is specifically developed for a supervisor module operating as
the VSS in-chassis standby role. The new image is called the “Sup-LC” image, as in Supervisor-Line Card. The
Sup-LC image file is extracted out of the image already running on the supervisor in much the same way as a line
card extracts its image file from the Cisco IOS image running on the active supervisor. Therefore, there are no
additional requirements to copy a separate image to the file system of the switch.
Once the supervisor successfully loads the Sup-LC image, the supervisor will primarily operate as DFC-enabled
line card. In addition, the supervisor will perform synchronization of important supervisor subsystems so that if
needed the supervisor may reload and assume the role of the in-chassis active supervisor.
Figure 15. Boot Process for the Redundant Supervisor in a VSS Chassis










