User manual
Table Of Contents
- Deutsch
- 1. FUNKTIONEN
- 2. VORSICHTSMASSNAHMEN
- 3. VORSICHT BEIM UMGANG
- 4. BEDIENTAFEL
- 5. FERNBEDIENUNG
- 6. BEDIENUNG DES HAUPTMENÜS
- 7. DVD-SYSTEM
- 8. BEDIENUNG DES DVD-VIDEOPLAYERS
- 9. BEDIENUNG DES DVD-AUDIOPLAYERS
- 10. BEDIENUNG IM USB-AUDIOMODUS
- 11. BEDIENUNG IM USB-VIDEOMODUS
- 12. iPod®/iPhone® BETRIEB
- 13. BEDIENUNG DES Bluetooth-AUDIOPLAYERS
- 14. BEDIENUNG DES Bluetooth-TELEFONS
- 15. BEDIENUNG DES RADIOS
- 16. RDS-FUNKTIONEN
- 17. DVB-T-BEDIENUNG
- 18. AUX 1-/AUX 2-BEDIENUNG
- 19. KAMERABEDIENUNG
- 20. BEDIENUNG DER QUELLEN FÜR DEN HINTEREN BEREICH
- 21. EINSTELLUNGEN
- 22. FEHLERBEHEBUNG
- 23. FEHLERANZEIGE
- 24. TECHNISCHE DATEN
- EINBAU-/VERKABELUNGSANLEITUNG

61NZ502E
Deutsch
Deutsch
Benutzer-
handbuch
Deutsch
Benutzer-
handbuch
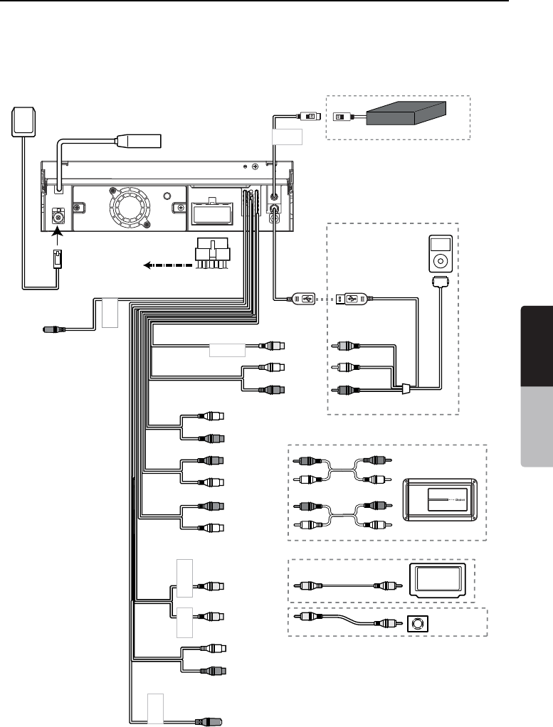
7. Kabelverbindungen
Hinweis:
• TrennenSiedenMinuspolderFahrzeugbatterie,bevorSiemitdemEinbaubeginnen.
• DieCinch-undAnschlusskabelfüroptionaleGerätesindseparaterhältlich.
NZ502E
Siehe
Seite 62
Radioantennenbuchse
schwarz
DTV
DVB-T-Tuner (DTX502E)
iPod/iPhone
GPS-
Antenne
schwarz
Anschluss
für externes
Mikrofon
MIC
VISUAL IN
CCA-750 (separat erhältlich)
gelb
gelb
weiß
rot
weiß
weiß
rot
rot
rot
rot
weiß
weiß
rot
schwarz
schwarz
violett
grau
6-Kanal-Verstärker
Monitor
Rückfahrkamera
gelb
gelb
schwarz
rot
Anschluss für Lenkrad-
Fernbedienung
VISUAL
OUT
CAMERA
SWI
Video Ein
Audio/L
Audio/R
Subwoofer 1
Subwoofer 2
Line-Out
Hinten R
Line-Out
Hinten L
Line-Out
Hinten R
Line-Out
Hinten L
Video Aus
Camera
(Kamera)
grün
weiß
grau
Ausgang für hintere Zone L
Ausgang für hintere Zone R