Installation Instructions

NX604/FX503 61
English
●
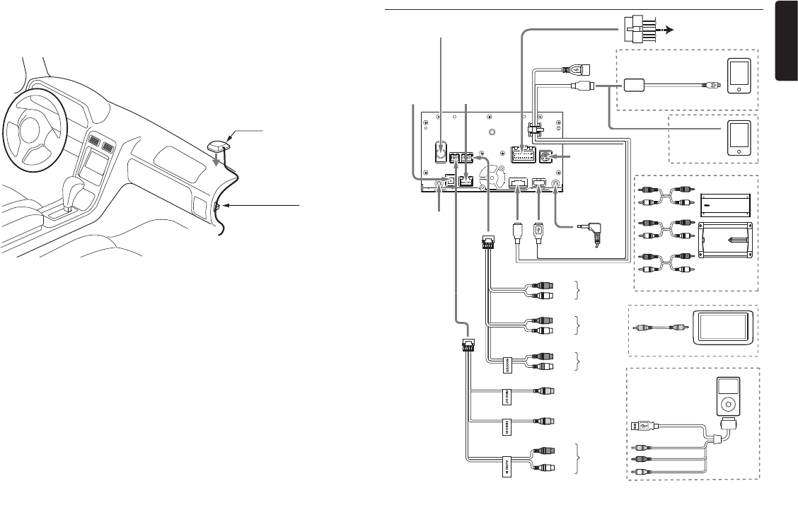
Mount the GPS antenna.
Stick it surely on a flat plane of the passenger-side dashboard where GPS signal
interruption is minimized.
●
Wire the GPS antenna cable.
Fasten the cable using the Cable holders.
GPS antenna
Cable holder
9. WIRE CONNECTION
Radio antenna jack
Microphone
GPS antenna
jack (NX604
only)
Refer to the following
page.
Right
Left
Black
Black
Yellow
Red
White
Red
White
audio input
terminal
video output
terminal
SiriusXM-
Connect
Vehicle Tuner
terminal (sold
separately)
Rear
audio
output
terminal
Android
smartphone
Android
smartphone
External
Amplifier
Rear Monitor
Steering
wheel remote
control
terminal (sold
separately)
Rear Vision
Camera
terminal
Purple
Right
Left
Gray
Red
White
Front
audio
output
terminal
Subwoofer
output
terminal
(MONO 2ch)
Right
Left
Yellow
White
Right
Left
video input
terminal
Gray
iPod/iPhone
HDMI cable
(sold separately)
HDMI/MHL
conversion adapter
HDMI conversion cable
or
Black
Red
USB terminal
Connection cable
(CCA-750)