Manual
Table Of Contents

11
BATT SEPARATOR SOLENOID
TB#1
TB#9
TB#5
TB#13
TB#3
TB#11
TB#7
TB#15
TB#2
TB#10
TB#6
TB#14
TB#4
TB#12
TB#8
Batt Ground
POWER TO SEPARATED LOADS
POWER TO VEHICLE LOADS
Ignition Sw
Alternator
Starter
+
+
+
+
+
+
-
-
-
-
-
-
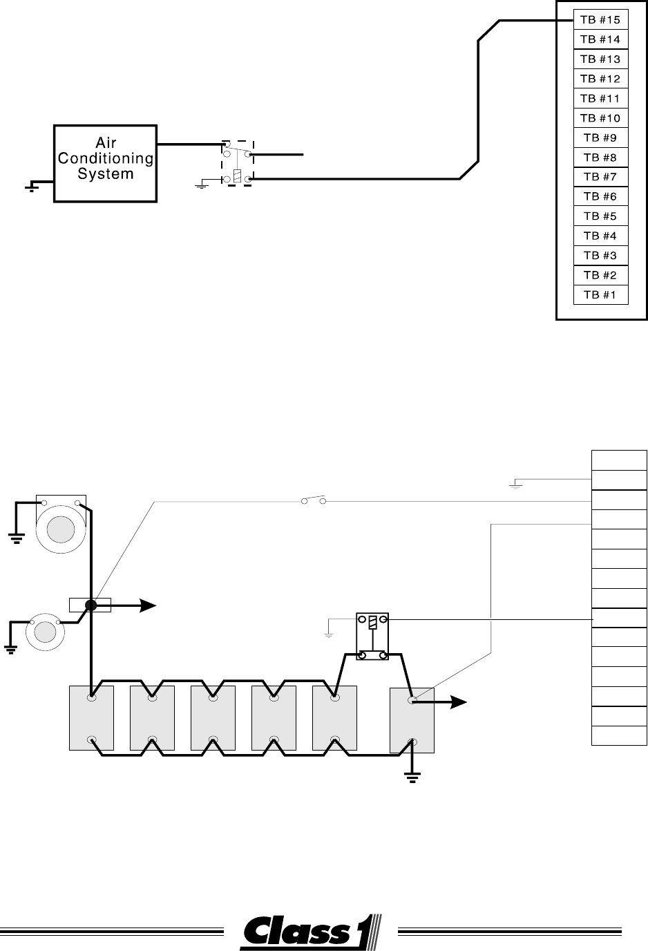
Note:
As A/C control circuits vary by vehicle, the circuit shown is
representative only of one method which can be utilized to
interrupt the A/C control circuit. It is the responsibility of the
installer to utilize properly rated relays or circuit breakers in
the installation.
The loading on output #15 should not exceed 0.5 amps.
Aux Control
Relay
A/C Control Circuit
SAMPLE CIRCUITS










