Troubleshooting Manual

Table Of Contents
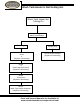
Wash Tank Heater Is Not Getting Hot
Wash Tank Heater Not
Turning On
Check voltage At
Wash Tank Element
No Voltage
Check
&
Reset High-limit Switch
{Replace If Necessary}
Check
Thermostat
{Replace If Necessary}
Check Float Switch
Clean
&
{
Re
p
lace If necessar
y}
Voltage Okay
Check Heater Element
{Replace If Necessary}
Check
Wash Tank Heater Contactor
{Replace If Necessary}
Parts and Service Manuals Are Available At:
www.cmadishmachines.com/products.html