Troubleshooting Manual

Table Of Contents
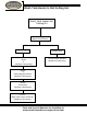
Fill Valve only Runs During the Wash Cycle Fill Valve only Runs During the Wash Cycle
Fill Valve only Runs During the
Wash Cycle
Check Voltage To The Water Valve, At The
Coil Wires.
{Black & White Wires}
Voltage Okay
Check
Wire Connections
Does Not Shut Off
Turn Off Master Switch
{Reconnect Black wire}
Replace
Fill/Flush Micro Switch
Parts and Service Manuals Are Available At:
www.cmadishmachines.com/products.html