Troubleshooting Manual

Table Of Contents
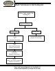
Machine only Fills During The Wash Cycle
Check Voltage to the Water Valve, at the
coil wires.
{Black & White Wires}
No Voltage
Voltage Okay
Replace
Fill Switch
Check
Wire Connections
Fill Valve only Runs During the
Wash Cycle
Parts and Service Manuals Are Available At:
www.cmadishmachines.com/products.html