Troubleshooting Manual
Table Of Contents
- Table of Contents
- Machine Will Not Start………………………….…….………...2
- Wash Pump Runs – Timer Will Not Cycle………….………...3
- Machine Cycles, Normal Wash Pump Will Not Run………...4
- Machine Will Not Turn Off……………………………………...5
- Dishwasher Will Not Drain, Drain Bill Not Lifting…………….6
- Drain Will Not Close, Drain Ball Will Not Fall………………...7
- Chemical Pumps Will Not Run …………………..….………...8
- Machine Will Not Fill With Water – Machine Runs ………….9
- Machine Only Fills During The Wash Cycle ………………..10
- Machine Only Fills When Fill Switch is Used…………...…..11
- Fill Valve Only Runs During the Wash Cycle……………....12
- Machine Only Fills When Fill Switch is Used…………...….13
- Fill Water Will Not Shut Off… ……………………………..…14
- Wash Tank Heater Is Not Getting Hot……………………....15
- Booster Heat Not Getting Hot (Final Rinse)……………...…16
- Machine Will Not Start
- Wash Pump Runs – Timer Will Not Cycle
- Machine Will Not Turn Off
- Dishwasher Will Not Drain, Drain Bill Not Lifting.
- Drain Will Not Close, Drain Ball Will Not Fall
- Chemical Pumps Will Not Run
- Machine Will Not Fill With Water – Machine Runs
- Machine only Fills During The Wash Cycle
- Machine Only Fills When Fill Switch is Used
- Fill Valve only Runs During the Wash Cycle
- Fill Water Will Not Shut Off
- Wash Tank Heater Is Not Getting Hot
- Booster Heat Not Getting Hot (Final Rinse)
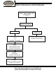
Wash Tank Heater Is Not Getting Hot
Wash Tank Heater Not
Turning On
Check voltage At
Wash Tank Element
No Voltage
Check
&
Reset High-limit Switch
{Replace If Necessary}
Check
Thermostat
{Replace If Necessary}
Check Float Switch
Clean
&
{
Re
p
lace If necessar
y}
Voltage Okay
Check Heater Element
{Replace If Necessary}
Check
Wash Tank Heater Contactor
{Replace If Necessary}
Parts and Service Manuals Are Available At:
www.cmadishmachines.com/products.html