User Manual
Table Of Contents
- 1GENERAL
- 1.1Introduction
- 1.2Performance Specification
- 2THEORY OF OPERATION
- 2.1Amplifier Operation
- 2.2Power Requirements
- 2.3RF Circuitry
- 2.3.1UT-3/400 Lowpass Filter
- 2.4Power Control Circuitry
- 2.5Power Sensing Circuitry
- 2.5.1Output Power Sense
- 2.5.2VSWR Sense
- 2.5.3VSWR Overload
- 3UT-3/400 AMPLIFIER ALIGNMENT
- 3.1General
- 3.2Repair Note
- 3.3Recommended Test Equipment List
- 3.4Printed Circuitboard Numbering Convention
- 3.5Standard Factory Settings and Jumper Configuration
- 3.6UT-3/400 AmplifierAlignment
- 3.6.1General
- 3.6.2UT-3/400 Amplifier Adjustment
- 3.6.2.1General Set-Up
- 3.6.2.2Output Power Alarm (Forward Power)
- 3.6.2.3Output Power
- 3.6.2.4Antenna VSWR Alarm (Reverse Power)
- 3.6.2.5Antenna VSWR Overload
- 3.6.2.6Procedure Verification
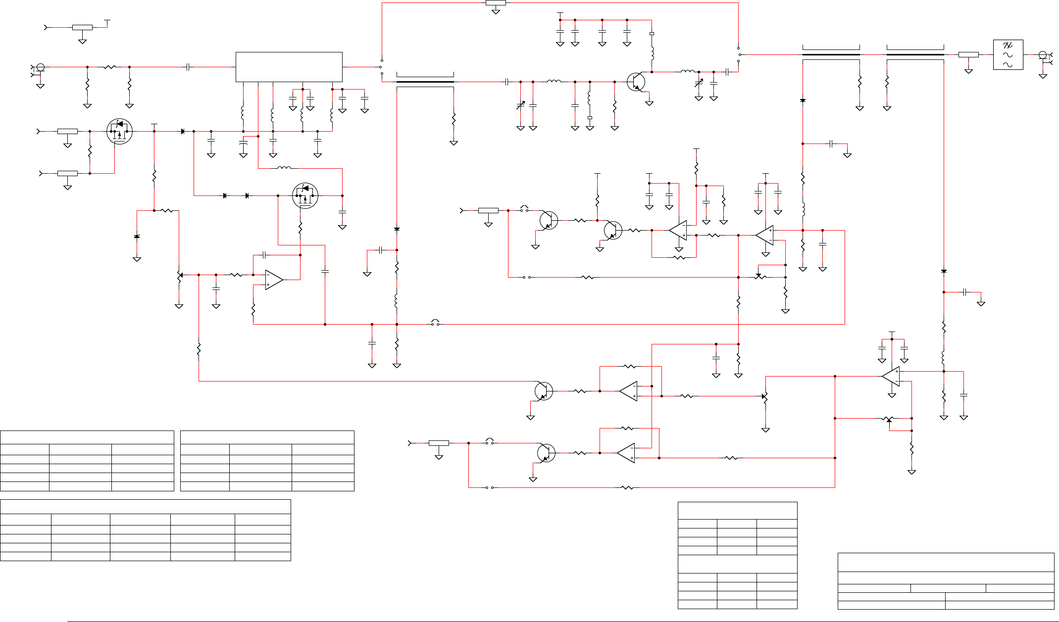
- 4ILLUSTRATIONS AND SCHEMATIC DIAGRAMS
- 4.1UT-3/400 UHF Amplifier Component Layout
- 4.2UT-3/400 UHF Amplifier Schematic Diagram
- 4.3UT-3/400 UHF Lowpass Filter Component Layout
- 4.4UT-3/400 UHF Lowpass Filter Schematic Diagram
- 5PARTS LISTS
- 5.1UT-3 / UT4 UHF Amplifier Electrical Parts List
- 5.2UT-3/400 UHF Amplifier Mechanical Parts List
- 5.3UT-3/400 UHF Low Pass Filter Electrical Parts List
- 6REVISION HISTORY

OUTPUT POWER SELECT VALUES
COMPONENT
R18
0.5 - 2.0 Watts 2.0 - 8.0 Watts
R19
R33
R34
39k2
49k9
4k53
49k9
49k9
22k6
49k9
39k2
C25*
7.5 pF 4.7 pF
C26*
4.7 pF 3.0 pF
denotes components only installed on high power (2.0 - 8.0 Watt) units.
FREQUENCY BAND SELECT VALUES
COMPONENT 406 - 430 MHz 450 - 470 MHz
C19*
47 pF 39 pF
U4
MHW707-1 MHW707-2
NOTE: *
3.0 pF
3.0 pF3.0 pF
Not Installed
470 - 495 MHz 495 - 512 MHz
30 pF 30 pF
MHW707-3 MHW707-4
UT-3 / UT-4 SELECT VALUES
COMPONENT
R1
UT-3 406-470 UT-4 406-470
R2
R3
12k1
422R
422R
-
0R0
NOT INSTALLED
NOT INSTALLED
-
-
VICTORIA B.C.
DE
DANIELS
ELECTRONICS
DE
DANIELS
ELECTRONICS
DWG REV DATE: 19 OCTOBER 1998DWG No: UT3AMPM2B
TITLE: UT-3/UT-4 AMPLIFIER SCHEMATIC DIAGRAM
4.2 UT-3/UT-4 UHF Amplifier Schematic Diagram
4-3
UHF Amplifier Instruction Manual UT-3 406 - 512 MHz
C38 D7
APRVD:DATE: 23 JANUARY 1991 DWN BY: MICHAEL GAUBE
BOARD No: 43-931613
BOARD REV: VERSION 1.3
ANTENNA
VSWR
ALARM
OUTPUT POWER
ALARM ADJUST
VSWR
OVERLOAD
ADJUST
R16
U4TL5
R44Q7L12
JU5J2FIL5
FB2
OVERLOAD
VSWR ALARM SETPOINT
UNUSED REFERENCE DESIGNATORS
HIGHEST REFERENCE DESIGNATION
RF IN
OUTPUT POWER
SETPOINT
OUTPUT
POWER
ADJUST
OUTPUT
POWER
ALARM
+13.8 VDC
AMPLIFIER
ENABLE INPUT
+9.5 VDC
RF OUT
VSWR
ALARM
ADJUST
OUTPUT POWER
ALARM SETPOINT
2 dB PAD
R9
10k0
C2
18nF
C10
10nF
R7
50k
R5
4k53
R10
10k0
C11
100nF
DS
Q3
D5P06V
R3
SEL
R1
SEL
R4
49k9
D2
IN5402
LPF
FIL1
LPF
FIL2
LPF
FIL3
C9
1nF
C1
18nF
C3
18nF
C5
18nF
C6
18nF
C4
18nF
+
C7
4.7uF
L1
180nH
DS
Q2
IRF9540
R6
4k53
D4
BYD17J
R2
SEL
D3
BYD17J
L3
180nH
L4
180nH
L5
150nH
R35
10k0
C34
10nF
Q7
PZT2222A
R44
10k0
R36
50k
C33
150pF
R33
SEL
R42
1k00
R43
27k4
R23
49k9
C31
10nF
C36
10nF
6
5
8
7
4
U2b
MC33172
D7
MMBD701
R22
49k9
R20
10k0
R19
SEL
C28
10nF
C27
150pF
R18
SEL
L11
1.5uH
D6
MMBD701
Q5
BC817-25
R29
10k0
R25
1k00
R28
27k4
Q4
BC817-25
R41
10k0
R39
1k00
R27
100k
C32
10nF
R26
49k9
R30
49k9
Q6
PZT2222A
R31
10k0
R38
50k
R37
1k00
JU1
JU4
R24
1k00
2
3
1
MC33172
U3a
2
3
1
MC33172
U2a
6
5
8
7
4
U3b
MC33172
C29
100nF
C30
10nF
LPF
FIL4
JU2
LPF
FIL5 JU3
C35
100nF
R21
50k
L6*
1.5uH
C14*
150pF
D5*
MMBD701
L2
180nH
R40
Not Installed
TL3
DIRECTIONAL COUPLER
TL4
DIRECTIONAL COUPLER
R17
49R9
R32
49R9
J2
TL5
CONFORMABLE
COAX
LPF
LOWPASS FILTER
MHW 707
MHW707-SEL
U4
JU5
C12
100nF
C13
10nF
2
3
4
1
8
U1a
MC33172
6
5
7
MC33172
U1b
L12
1.5uH
R11
10k0
R12*
49k9
R13*
22k6
C15*
10nF
R8
27k4
R34
SEL
TO ALL SWITCHED
+9.5V
+13.8 VDC
SWITCHED
+9.5V
SWITCHED+9.5V
SWITCHED
+9.5V
SWITCHED
+9.5V
SWITCHED
+9.5V
Q1*
MRF641
+13.8 VDC
+
C8
4.7uF
TL2
CONFORMABLE
COAX
L9*
5.0 TURN
C16*
15pF
FB1*
C19*
SEL
C26*
SEL
+
C20*
4.7uF
C22*
10nF
C21*
100nF
C23*
1nF
L7*
0.75 TURN
L10*
1 TURN
FB2*
R15*
100R
TL1*
DIRECTIONAL COUPLER
R14*
49R9
C25*
SEL
SEL
C18*
C24*
0.6-3.5pF
L8*
150nH
C17*
0.6-3.5pF
D1
MBZ5233B
C37
10nF
10uF
C38
SMB
J1










