Instruction Manual

VICTORIA B.C.
ELECTRONICS LTD.
DANIELS
ELECTRONICS LTD.
DANIELS
Appr. 15.5 Vdc
Appr. 16.5 Vdc
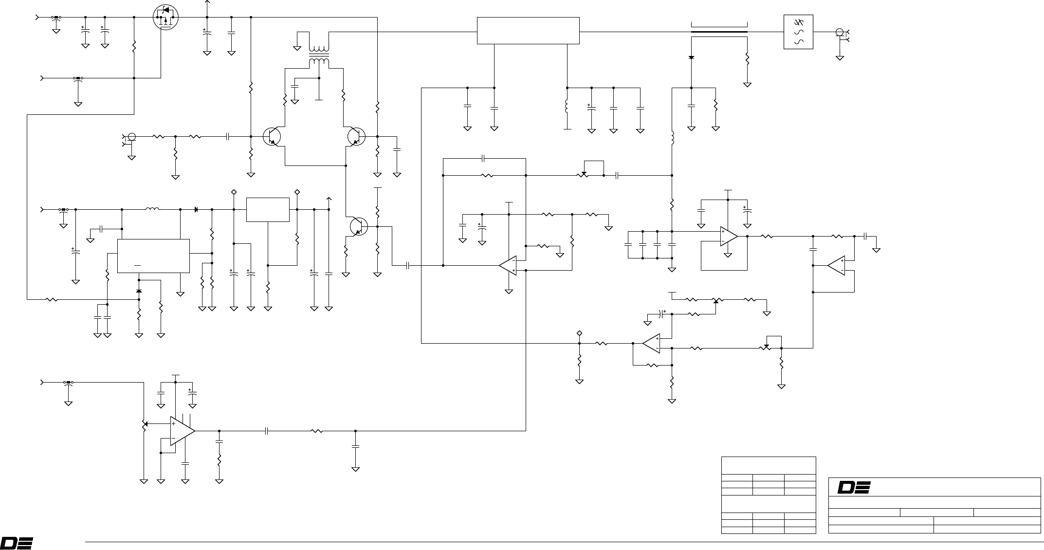
TITLE: VT-3A-130 AMPLIFIER SCHEMATIC DIAGRAM
DWG No: VT3A130AMPM2B
4-3
VT-3A130 Amplifier Instruction Manual
4.1.2 VT-3A130 Amplifier Schematic Diagram
DWG REV DATE: 9 MARCH 2000
C42
R47
-----
----- ----- -----
TL1, TP3
D3
BOARD No: 50083-04
BOARD REV: 04
L3
8dB Att.
DATE: 23 JUNE 1999
U6, XFMR1
RFC4
Q4
J2
DWN BY: STAN POLYAKOV
Power control adjust
2.5Vdc - 3.5Vdc
Power adjust
Distortion adjust
50Hz Low Pass Filter
APRVD:
HIGHEST REFERENCE DESIGNATORS
UNUSED REFERENCE DESIGNATORS
-----
-----
-----
-----
-----
D1
MMBD701
C6
150pF
1
9.5Vdc
RFC1
5500PF
RFC2
5500PF
1
AMPLIFIER ENABLE
C13
100nF
RFC3
5500PF
1
10 - 17 Vdc
4
3
2
1
8
U4
MC33172
a
9.5V
C18
1.0nF
C19
4.7uF
75K0
R12
1
2
3
50K0
R14
75K0
R3
8
3
2
1
4
U6
MC33172
a
R17
100K0
6
5
7
U6
MC33172
b
6
5
7
U4
MC33172
b
R16
470K0
9.5V
C26
1.0nF
C27
4.7uF
1
2
3
50K0
R24
R26
100K0
RFC4
5500PF
1
AUDIO IN
C25
100nF
1
2
SMA
J2
L3
1.5uH
9.5V
75K0
R28
TP2
R25
4K75
R21
1K0
R22
274K0
R23
27K4
R29
10K0
R30
56K2
C4
10nF
G
DS
Q2
VP0610T
12
FIL1
LOW PASS FILTER
E
B
C
Q1
NE02139
E
B
C
Q3
NE02139
R1
1K82
R2
3K01
R7
22R1
R9
3K01
R10
1K82
R31
100R0
R33
2K21
R34
10K0
E
B
C
Q4
NE02139
9.5V
47uF
C10
47uF
C20
C11
100nF
1
2
SMB
J1
TO ALL 9.5V SUPPLY POINTS
47uF
C9
100nF
C3
L1
150nH
10nF
C14
R11
27K4
1
2
3
4
5
6
7
8
LM386
U2
1
2
35K0
R35
100nF
C15
9.5V
18nF
C16
10R0
R36
100nF
C28
10uF
C30
C21
100nF
118-138 MHz
RF
RF
OUTIN
23
14
M68721
U1
13
645
XFMR1
TTWB-4-B
12
34
TL1
0.5" COAX
1
2
3
50K0
R19
332R0
R8
330pF
C32
10K0
R13
30K9
R27
100nF
C12
100nF
C2
100nF
C5
R18
100K0
C31
100nF
C23
100nF
C29
100nF
C22
100nF
22R1
R37
22R1
R38
R39
47R5
15V
SR502
D2
383R0
R15
C37
100nF
C38
100nF
100R0
R4
3K01
R5
GND
FEED
BACK
COMP
IN
SWITCH
ON/OFF
2
4
3
75
1
LM2588
U3
100nF
C8
D3
BAS16
15V
N/I
R6
33uH
L2
ADJ
OUT
IN
3
21
LM1084
U5
TO ALL 15V
220uF
C35
220uF
C36
27K4
R41
TP1 TP3
220uF
C17
C39
100nF
100nF
C7
1K82
R40
N/I
C40
220uF
C41
R46
332R0
100nF
C33
C24
100nF
3K74
R45
R20
221K0
1.0uF
C34
R44
221K0
R43
22K6
4K75
R42
3K92
R47
220uF
C1
R32
1K00










