User`s manual
Table Of Contents
- 535 User's Manual
- Table of Contents
- Chapter 1: Introduction
- Chapter 2: Basic Interface
- Chapter 3: Installation
- Chapter 4: Hardware Set Up
- Chapter 5: Software Configuration
- Chapter 6: Tuning
- Chapter 7: Applications
- Control Type
- Alarms
- Duplex Control
- Slidewire Position Proportioning Control
- Velocity Position Proportioning Control
- Staged Outputs
- Retransmission
- Digital Inputs
- Remote Setpoint
- Multiple Setpoints
- Multiple Sets of PID Values
- POWERBACK
- Self Tune–POWERTUNE®
- Ramp-To-Setpoint
- Input Linearization
- Load Line
- Security
- Reset Inhibition
- Process Variable Reading Correction
- Serial Communications
- Cascade Control
- Ratio Control
- Appendix 1: Menu Flowcharts
- Appendix 2: Parts List
- Appendix 3: Troubleshooting
- Appendix 4: Calibration
- Appendix 5: Specifications
- Appendix 6: Glossary
- Appendix 7: Isolation Block Diagram
- Return Procedures and Warranty Information
- 500 Series Process Controllers User's Manual

Install / Wire
20 Chapter 3 535 User's Manual
T/C INPUT
FAST ACTING
FUSE
LOAD
POWER
L1
L2
MERCURY
RELAY
FOR CONTROL
FAST
ACTING
FUSE
L1
L2
353 LIMIT CONTROLLER
T.C.
INPUT
N.O.
MOMENTARY SWITCH
MANUAL RESET
FOR LIMIT CONTROL
FUSE
INDICATOR ON
WHEN LIMIT TRIPS
COIL
L2
L1
RELAY/
CONTACTOR
COIL POWER
LIMIT SENSOR
PROCESS SENSOR
HEAT
LOAD
1
2
3
4
5
6
7
8
9
10
11
12
13
14
15
16
17
18
19
20
L2
HIGH LIMIT
MECHANICAL
CONTACTOR
+
-
LIMIT CONTROLLER
AC POWER
CONTROLLER
AC POWER
L2
OPTIONAL
1
2
3
4
5
6
7
8
16
15
14
13
12
11
10
9
17
18
19
20
21
22
23
24
32
31
30
29
28
27
26
25
535 PROCESS
CONTROLLER
0.5 AMP, 250 V,
FAST ACTING
FUSE
L1
EARTH GROUND
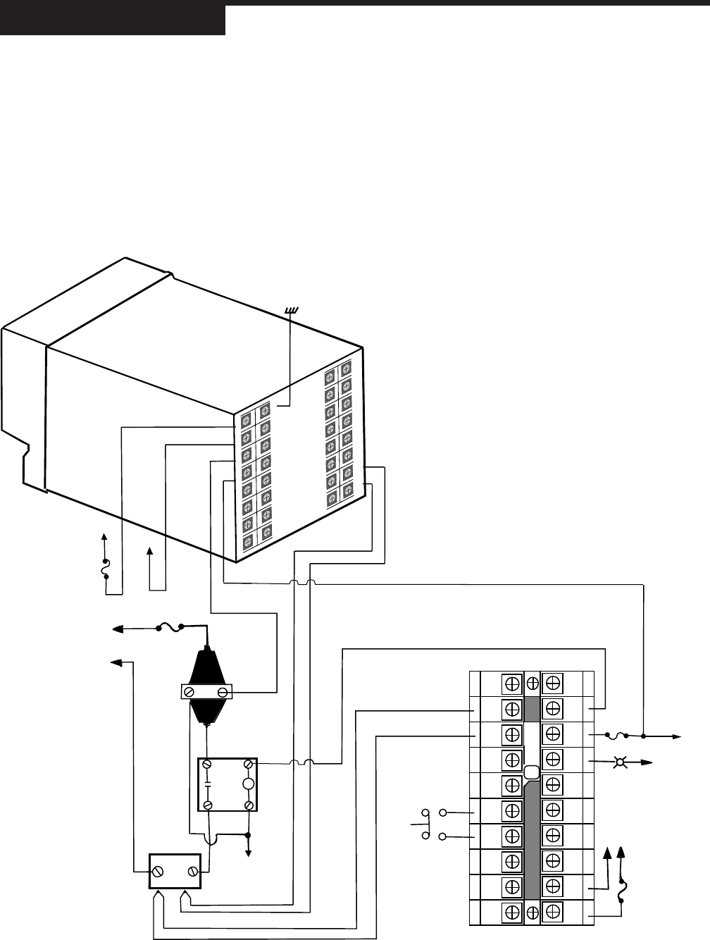
Figure 3.17
535 Wiring with Limit Control
Limit Control
Temperature applications where abnormally high or low temperature conditions
pose potential hazards for damage to equipment, product and operator. For
such applications, we recommend the use of an FM-approved temperature
limit device in conjunction with the process controller. This wiring example
illustrates a typical application using the 535 Process Controller with a 353 Limit
Controller.










