Electronics Current Bridge Amplifier User's Guide

CF 26 2 4/2001
Description
The Model DCM 433 is a self-contained, AC powered signal conditioner for bridge type instrumentation. It contains
a precision instrumentation amplifier with isolated, filtered output and a highly regulated, low noise, adjustable
output bridge excitation source. The unit is completely encapsulated for use in rugged environments.
Features
• Complete Strain Gage Bridge Signal Conditioner
• Isolated 4-20 mA or 0-20 mA Output
• Output Capable of Driving 1000-ohm Loop
• Bridge Balance with 80% Tare Offset Capability
• High Gain Amplifier; Can Accept Full Scale Live Load Signals as Low as 5 mV and Provide 16mA Output Span
• Excitation Supply Capable of Driving Four Load Cells
• AC Powered
• Rugged Epoxy Encapsulated Design
Applications
• Weighing with Load Cells
• Process Control Add-on Loops
• Can be Used With All Types of Low Output Sensors
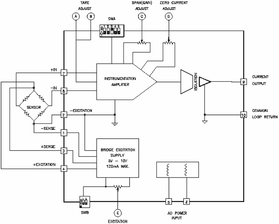
DCM 433 Block Diagram







