Troubleshooting Sheet
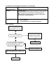
1.3.5 Open circuit or short circuit of temperature sensor diagnosis and solution(E5)
Error Code
E4/E5/F1/F2/F3
Malfunction decision
conditions
If the sampling voltage is lower than 0.06V or higher than 4.94V,
the LED will display the failure.
Supposed causes
●
Wiring mistake
● Sensor faulty
●
PCB faulty
Trouble shooting:
Check the connection
between temperature
sensor and PCB.
Correct the connectionNo
Yes
Replace indoor or outdoor
main PCB
Measure the resistance
value of the sensor
Repalce the sensorNo
Yes