Troubleshooting Sheet
1.3.6 Refrigerant Leakage Detection diagnosis and solution(EC)
Error Code
EC
Malfunction decision
conditions
Define the evaporator coil temp.T2 of the compressor just starts
running as Tcool.
In the beginning 5 minutes after the compressor starts up, if T2
<
Tcool
-
2°C(Tcool
-
35.6°F) does not keep continuous 4
seconds and this situation happens 3 times, the display area
will show “EC” and AC will turn off.
Supposed causes
●
T2 sensor faulty
● Indoor PCB faulty
● System problems, such as leakage or blocking.
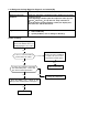
Trouble shooting:
Is there cool air blowing
out from indoor air outlet?
Yes
Yes
Check if T
2 sensor is well
fixed. Correct the installation
or replace T
2 sensor. Does
the problem remain again?
No
Is there any leakage? Especially
the connection parts,
such as the
gas valve and the liquid valve.
No
Shut off the power supply and
turn it on
2 minutes
later.
Is it
still displaying the error code?
Replace indoor PCB.
Yes
Repair the leakage and
recharge the refrigerant.
Yes
Clear the blocking.
Yes
Is there any block ing? (Such as the
capillary or the welded points of the pipes.)