User guide
Table Of Contents

TIB Hardware Reference System Examples
CTI Products, Inc.
68-10911-100
16
9. System Examples
9.1 Basic System Operation
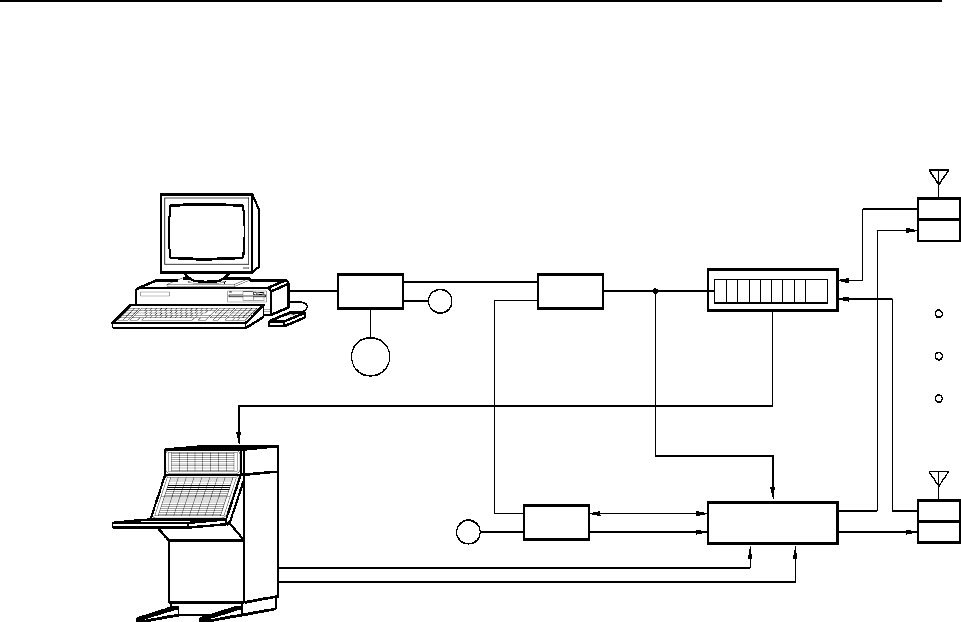
Figure 8 shows an example system using the TIB module and a TSAM.
COM 2
COM 1
CA-80118-100
P/S
OUT
T
IN
1
COMPARATOR
TSAM
VOTE LINES
FORCE SELECT
TX SELECTIN
OUT
T
TIB
TX1
RX1
RX8
TX8
HIB
IN
OUT
CIB
TX AUDIO
PTT
RX AUDIO
CONSOLE
LOCAL PC
Figure 8 - TIB System Example
For the system shown in the figure, note the following:
•
The system receivers are connected to the comparator
•
The system transmitters are connected to the TSAM
•
The comparator’s vote lines are connected to the CIB and to the
TSAM (this allows the TSAM to steer based on receiver activity and
comparator voting)
Assume initially that all receivers are inactive and the TSAM is programmed for
Instant Update mode (the TSAM will steer as soon as a vote occurs). When
receiver 8 becomes active, the comparator will vote receiver 8, activating the
receiver 8 vote output. The TSAM sees this vote change, since it is monitoring
the comparator’s vote outputs, and steers to transmitter 8 (since it is programmed
for Instant Update mode). The TSAM updates the Tx Select lines to indicate that
transmitter 8 is active. The TIB detects the change on these lines and sends a
message to the MCN modules indicating that transmitter 8 is the currently active
transmitter. The HIB receives this steered transmitter information and updates the
PC’s receiver 8 display information to show that it is the active transmitter. The
CIB will also detect the receiver 8 vote status and generate a VOTE message to
the HIB. Thus, the HIB will receive status messages indicating that receiver 8 is