User manual
Table Of Contents
- Dell PowerVault MD Series Fibre Channel Storage Array Configuring Fibre Channel With Dell MD3600f/3620f/MD3660f Series Storage Arrays
- Configuring Fibre Channel With Dell MD3600f/3620f/MD3660f Series Storage Arrays

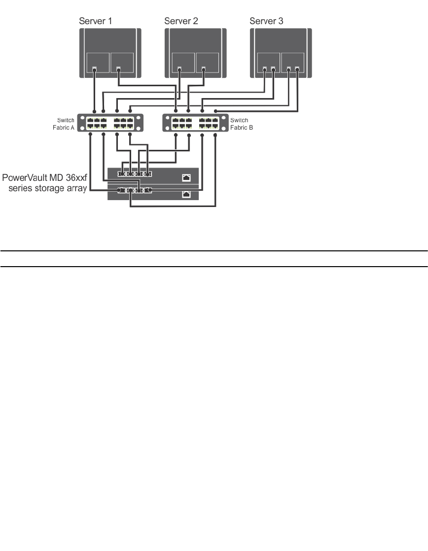
Figure 8. Three SAN-Attached Host Servers Connected to a Storage Array Using Multiple Paths
Switch Fabric A Switch Fabric B
Zone_1_Server_1_HBA_0 Zone_5_Server_1_HBA_1
Server1-HBA_0 Server1-HBA_1
Array_Ctrl-0-1 Array_Ctrl-0-0
Array_Ctrl-1-0 Array_Ctrl-1-1
Zone_2_Server_2_HBA_0 Zone_6_Server_2_HBA_1
Server2-HBA_0 Server2-HBA_1
Array_Ctrl-0-3 Array_Ctrl-0-2
Array_Ctrl-1-2 Array_Ctrl-1-3
Zone_3_Server_3_HBA_0-0 Zone_7_Server_3_HBA_0_1
Server3-HBA_0_0 Server3-HBA_0_1
Array_Ctrl-0-1 Array_Ctrl-0-0
Array_Ctrl-1-0 Array_Ctrl-1-1
Zone_4_Server_3_HBA_1_0 Zone_8_Server_3_HBA_1_1
Server3-HBA_1_0 Server3-HBA_1_1
Array_Ctrl-0-3 Array_Ctrl-0-2
Array_Ctrl-1-2 Array_Ctrl-1-3
Remote Replication Cabling Example
Remote Replication is a storage array premium feature that provides online, real-time replication of data between
storage arrays. When this feature is activated, a dedicated port (port 3) on each RAID controller is reserved exclusively
15