Users Guide

10
Diagramme de ux
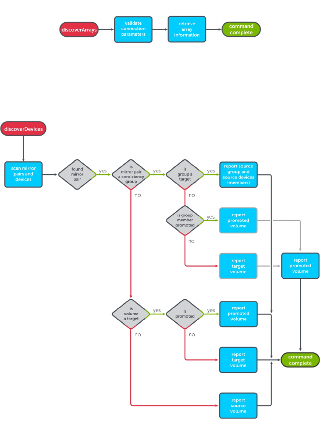
discoverArrays
Figure 14. Découvrir la fonction Matrice
discoverLUNs
Figure 15. Fonction discoverLUNs
21