Users Guide
Manuals
Brands
Dell Manuals
Computer Hardware
PowerVault MD3800i
16
17
18
19
20
21
22
23
24
25
Table Of Contents
Dell PowerVault MD Series VMware Storage Replication Adapter(SRA) インストールおよび設定マニュアル(Web クライアント)
VMware Site Recovery Manager 概要
新機能と変更
システム要件
ストレージの推奨事項
NVSRAM 設定
ライセンス要件
設定手順
インストール手順
ストレージアレイの設定
保護グループの設定
リカバリ計画の設定
アップグレード手順
トラブルシューティング情報
フロー図
discoverArrays
discoverLUNs
testFailover (Start)
testFailover (Stop)
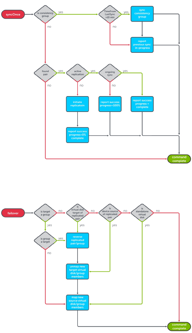
syncOnce
フェイルオーバー
困ったときは
マニュアルマトリックス
Dell マニュアル
VMware マニュアル
デルへのお問い合わせ
システムサービスタグの位置
syncOnce
図
18. S
yncOnce
関数
フェイルオーバー
図
19
.
フェールオーバー機能のフロー図
23
1
...
...
21
22
23
24
25