Users Guide

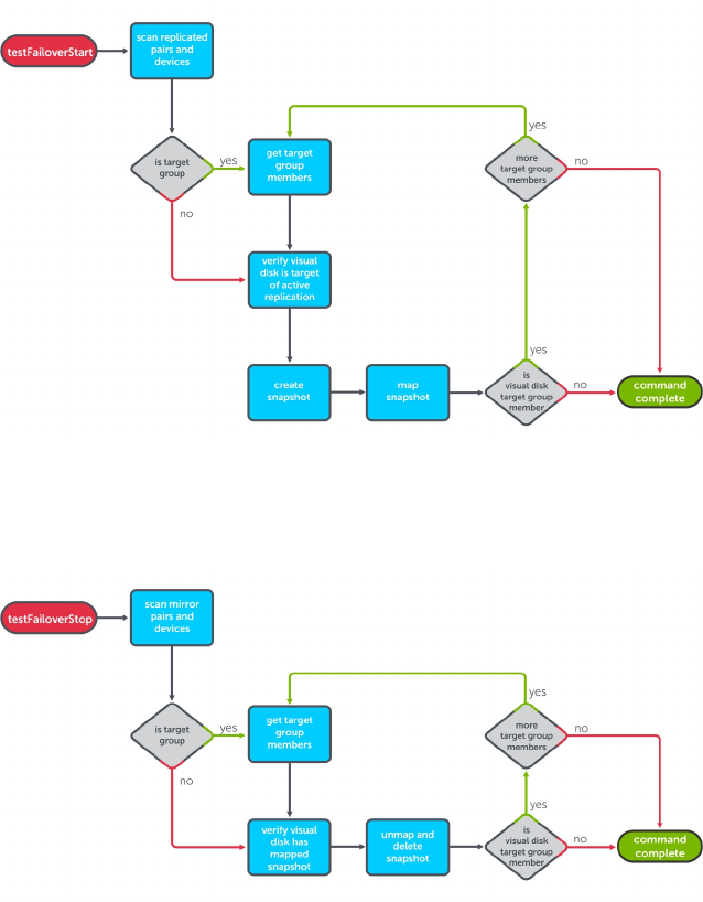
testFailover (Démarrage)
Figure 16. Fonction testFailover (Démarrage)
testFailover (Arrêt)
Figure 17. Fonction testFailover (Arrêt)
22