Users Guide

SyncOnce
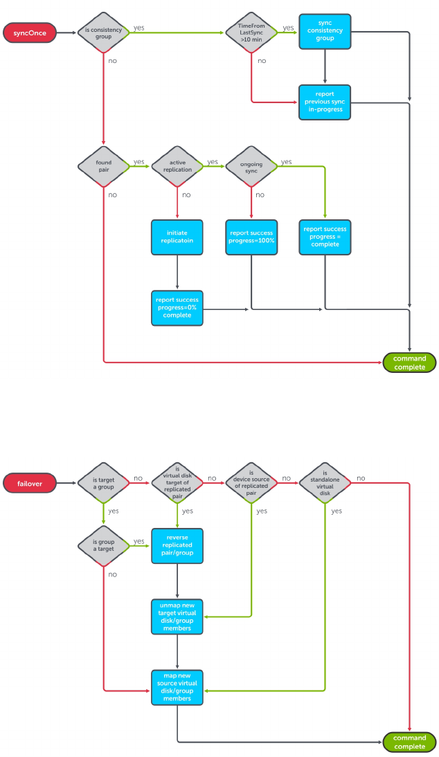
Figure 18. Fonction SyncOnce
Basculement
Figure 19. Diagramme de ux de fonction de basculement
23