Users Guide
Table Of Contents
- はじめにお読みください
- 目次
- 図
- 表
- 安全と環境に関する注意
- まえがき
- 製品説明
- ユーザー・インターフェース
- 設置計画
- 取り付けおよび構成
- ライブラリーの構成フォームの使用
- ライブラリーの取り付け
- ライブラリーの構成
- 構成方式を選択する
- 構成としての出荷時のデフォルト値の使用
- Web ユーザー・インターフェースを使用したライブラリーの構成
- ライブラリーへのリモート・アクセスの確立
- Web ユーザー・インターフェースへのログオン
- ファームウェアの検査/更新
- 一般ライブラリー設定の選択
- ライブラリーの論理ライブラリーの数を選択する
- パス・フェイルオーバー機能用アクティベーション・キーを入力する
- 暗号化のセットアップ
- ドライブ・インターフェース ID/設定値を選択する
- ライブラリー・ネットワーク設定の入力
- Web ユーザー・インターフェースを使用したユーザー・アクセス情報の入力
- Web ユーザー・インターフェースを使用した日付と時刻の入力
- Web ユーザー・インターフェースを使用したログおよびトレースの構成
- Web ユーザー・インターフェースを使用した E メール通知情報の入力
- Configuring SNMP settings (SNMP 設定の構成)
- ライブラリー管理の暗号化用の暗号化構成のテスト
- Web ユーザー・インターフェースを使用して出荷時のデフォルト値設定を復元する
- Web ユーザー・インターフェースからのログアウト
- オペレーター制御パネルを使用したライブラリーの構成
- ホストの準備
- 接続の確認
- カートリッジ・マガジン
- 操作
- オペレーター制御パネルのナビゲーション
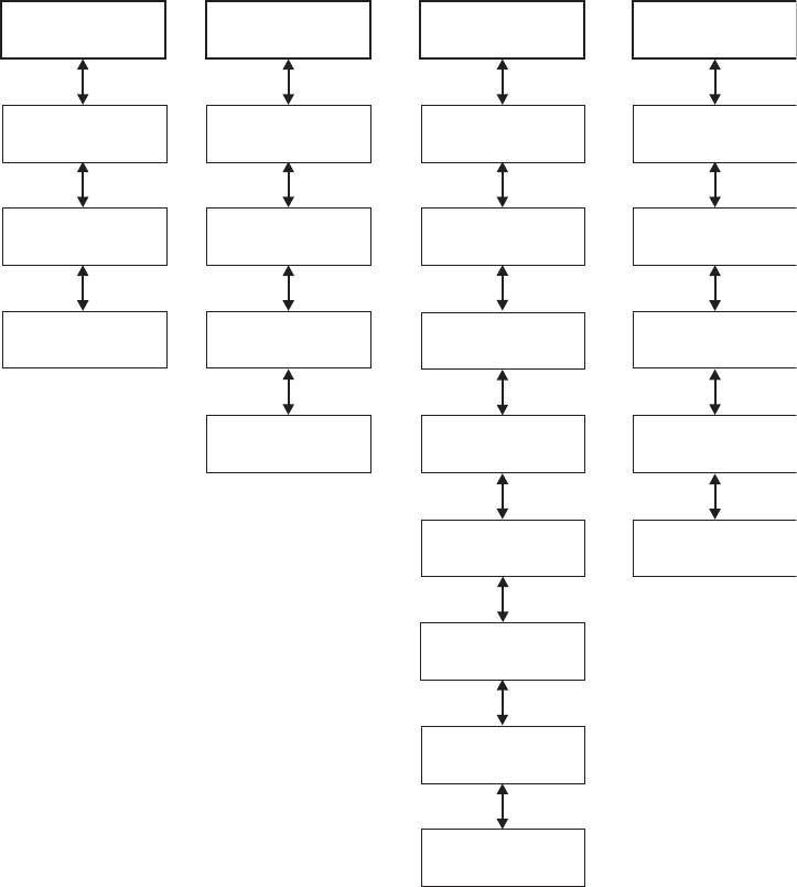
- オペレーター制御パネルのメニュー・ツリー
- 「Monitor (モニター)」メニュー
- 「Control (制御)」メニュー
- 「Configure (構成)」メニュー
- 「Service (サービス)」メニュー
- Web ユーザー・インターフェースのメニュー
- 「Monitor Library (ライブラリーのモニター)」メニュー
- 「Manage Library (ライブラリーの管理)」メニュー
- 「Configure Library (ライブラリーの構成)」メニュー
- Configure Library: General (ライブラリーの構成: 一般)
- Configure Library: Logical Libraries (ライブラリーの構成: 論理ライブラリー)
- Configure Library: Path Failover (ライブラリーの構成: パス・フェイルオーバー)
- Configure Library: Encryption (ライブラリーの構成: 暗号化)
- Configure Library: Drives (ライブラリーの構成: ドライブ)
- Configure Library: Network (ライブラリーの構成: ネットワーク)
- Configure Library: User Access (ライブラリーの構成: ユーザー・アクセス)
- Configure Library: Date & Time (ライブラリーの構成: 日付と時刻)
- Configure Library: Logs & Traces (ライブラリーの構成: ログおよびトレース)
- Configure Library: Event Notification (ライブラリーの構成: イベント通知)
- Configure Library: SNMP (ライブラリーの構成: SNMP)
- Configure Library: Save/Restore Configuration (ライブラリーの構成: 構成の保存/復元)
- 「Service Library (ライブラリーのサービス)」メニュー
- Service Library: Clean Drive (ライブラリーのサービス: ドライブのクリーニング)
- Service Library: Advanced Diagnostics (for Service Personnel Only) (ライブラリーのサービス:拡張診断 (サービス技術員専用))
- Service Library: View Logs (ライブラリーのサービス: ログの表示)
- Service Library: View Drive Logs (ライブラリーのサービス:ドライブ・ログの表示)
- Service Library: Save Drive Dump (ライブラリーのサービス:ドライブ・ダンプの保存)
- Service Library: Perform Diagnostics (ライブラリーのサービス: 診断の実行)
- Service Library: Key Path Diagnostics (ライブラリーのサービス: キー・パス診断)
- Service Library: Upgrade Firmware (ライブラリーのサービス: ファームウェアのアップグレード)
- Service Library: Reboot (ライブラリーのサービス: リブート)
- ライブラリーの通常動作時におけるメディアのインポートおよびエクスポート
- I/O ステーションの構成およびスロットの予約
- Ultrium メディアの使用
- トラブルシューティング
- エラー・コード
- サービス手順
- 検査、調整、取り外し、および取り替え
- 付録 A. SCSI エレメント・タイプ、SCSI アドレスおよび物理構成
- 付録 B. TapeAlert フラグ
- 付録 C. センス・データ
- 付録 D. Linux 上で LUN サポートを有効にする
- 付録 E. IPv6 の Windows 2003/XP および 2008/Vista との互換性に関する注意
- 付録 F. SNMP 状況 MIB 変数およびトラップ
- 付録 G. ライブラリーの構成フォーム
- 付録 H. アクセシビリティー
- 用語集
- 索引

注: ライブラリー・ファームウェアのバージョンによっては、本書のメニュー・ツリーの説明とご使用のラ
イブラリーの OCP メニュー・ツリーが異なっている場合があります。
「Monitor (モニター)」メニュー
「Monitor (モニター)」メニューでは、次のサブメニュー項目の情報を入力します。
v ライブラリー
v ドライブ
v Inventory (インベントリー)
Monitor: Library (モニター: ライブラリー)
このメニュー項目は、現行ライブラリーの情報と設定を表示します。
Configure
サービス
ControlMonitor
Library
ドライブ
インベントリー
OpenI/OStation
カートリッジの
12
Magazines
Re-Inventory
ドライブ
Library
Settings
ネットワーク
67 89/
Set AccessPIN
SetDateand
Time
ControlPath
Failover
LibraryVerify
Run Tests
サービス
ドライブ( )
a77ug050
Logical
Libraries
DisplayContrast
Telnet サービス
・ポート
図 66. オペレーター制御パネルのメニュー・ツリー
102 Dell PowerVault TL2000 テープ・ライブラリーおよび TL4000 テープ・ライブラリー: ユーザーズ・ガイド