Users Guide
Table Of Contents
- はじめにお読みください
- 目次
- 図
- 表
- 安全と環境に関する注意
- まえがき
- 製品説明
- ユーザー・インターフェース
- 設置計画
- 取り付けおよび構成
- ライブラリーの構成フォームの使用
- ライブラリーの取り付け
- ライブラリーの構成
- 構成方式を選択する
- 構成としての出荷時のデフォルト値の使用
- Web ユーザー・インターフェースを使用したライブラリーの構成
- ライブラリーへのリモート・アクセスの確立
- Web ユーザー・インターフェースへのログオン
- ファームウェアの検査/更新
- 一般ライブラリー設定の選択
- ライブラリーの論理ライブラリーの数を選択する
- パス・フェイルオーバー機能用アクティベーション・キーを入力する
- 暗号化のセットアップ
- ドライブ・インターフェース ID/設定値を選択する
- ライブラリー・ネットワーク設定の入力
- Web ユーザー・インターフェースを使用したユーザー・アクセス情報の入力
- Web ユーザー・インターフェースを使用した日付と時刻の入力
- Web ユーザー・インターフェースを使用したログおよびトレースの構成
- Web ユーザー・インターフェースを使用した E メール通知情報の入力
- Configuring SNMP settings (SNMP 設定の構成)
- ライブラリー管理の暗号化用の暗号化構成のテスト
- Web ユーザー・インターフェースを使用して出荷時のデフォルト値設定を復元する
- Web ユーザー・インターフェースからのログアウト
- オペレーター制御パネルを使用したライブラリーの構成
- ホストの準備
- 接続の確認
- カートリッジ・マガジン
- 操作
- オペレーター制御パネルのナビゲーション
- オペレーター制御パネルのメニュー・ツリー
- 「Monitor (モニター)」メニュー
- 「Control (制御)」メニュー
- 「Configure (構成)」メニュー
- 「Service (サービス)」メニュー
- Web ユーザー・インターフェースのメニュー
- 「Monitor Library (ライブラリーのモニター)」メニュー
- 「Manage Library (ライブラリーの管理)」メニュー
- 「Configure Library (ライブラリーの構成)」メニュー
- Configure Library: General (ライブラリーの構成: 一般)
- Configure Library: Logical Libraries (ライブラリーの構成: 論理ライブラリー)
- Configure Library: Path Failover (ライブラリーの構成: パス・フェイルオーバー)
- Configure Library: Encryption (ライブラリーの構成: 暗号化)
- Configure Library: Drives (ライブラリーの構成: ドライブ)
- Configure Library: Network (ライブラリーの構成: ネットワーク)
- Configure Library: User Access (ライブラリーの構成: ユーザー・アクセス)
- Configure Library: Date & Time (ライブラリーの構成: 日付と時刻)
- Configure Library: Logs & Traces (ライブラリーの構成: ログおよびトレース)
- Configure Library: Event Notification (ライブラリーの構成: イベント通知)
- Configure Library: SNMP (ライブラリーの構成: SNMP)
- Configure Library: Save/Restore Configuration (ライブラリーの構成: 構成の保存/復元)
- 「Service Library (ライブラリーのサービス)」メニュー
- Service Library: Clean Drive (ライブラリーのサービス: ドライブのクリーニング)
- Service Library: Advanced Diagnostics (for Service Personnel Only) (ライブラリーのサービス:拡張診断 (サービス技術員専用))
- Service Library: View Logs (ライブラリーのサービス: ログの表示)
- Service Library: View Drive Logs (ライブラリーのサービス:ドライブ・ログの表示)
- Service Library: Save Drive Dump (ライブラリーのサービス:ドライブ・ダンプの保存)
- Service Library: Perform Diagnostics (ライブラリーのサービス: 診断の実行)
- Service Library: Key Path Diagnostics (ライブラリーのサービス: キー・パス診断)
- Service Library: Upgrade Firmware (ライブラリーのサービス: ファームウェアのアップグレード)
- Service Library: Reboot (ライブラリーのサービス: リブート)
- ライブラリーの通常動作時におけるメディアのインポートおよびエクスポート
- I/O ステーションの構成およびスロットの予約
- Ultrium メディアの使用
- トラブルシューティング
- エラー・コード
- サービス手順
- 検査、調整、取り外し、および取り替え
- 付録 A. SCSI エレメント・タイプ、SCSI アドレスおよび物理構成
- 付録 B. TapeAlert フラグ
- 付録 C. センス・データ
- 付録 D. Linux 上で LUN サポートを有効にする
- 付録 E. IPv6 の Windows 2003/XP および 2008/Vista との互換性に関する注意
- 付録 F. SNMP 状況 MIB 変数およびトラップ
- 付録 G. ライブラリーの構成フォーム
- 付録 H. アクセシビリティー
- 用語集
- 索引

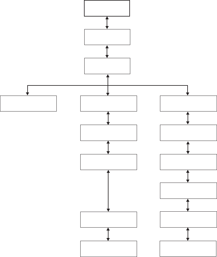
Configure: Network (構成: ネットワーク)
これらのメニュー項目を使用して現行のネットワーク設定を変更します。これにより、Web ブラウザーを
経由してリモート側でライブラリーにアクセスすることができます。
v IP Stack (IP スタック) -「IPv4 only (IPv4 のみ)」、「IPv6 only (IPv6 のみ)」、または「IPv4 &
IPv6 (IPv4 および IPv6)」を選択します。
v IPv6 Only (IPv6 のみ) および Dual Stack IPv4 & IPv6 (デュアル・スタック IPv4 および IPv6) -
割り当て済み IPv6 IP アドレスが必要な場合は、「Stateless Auto Config Address (ステートレス自動
構成アドレス)」(Web ユーザー・インターフェース) または「Stateless Autoconfig (ステートレス自動
構成)」(オペレーター制御パネル) の「Enable (使用可能化)」を選択します。 「Stateless Auto Config
Address (ステートレス自動構成アドレス)」を使用可能にした後で割り当て済み IPv6 アドレスを表示
するには、次のことを実行してください。
– オペレーター制御パネル (IPv6 のみ): 「Monitor (モニター)」 > 「Library (ライブラリー)」 >
「Network (ネットワーク)」
Netmask
Gateway
IP Address
Configure
DHCP-OFF(IPv4&IPv4+IPv6)
(DHCP-OFF(IPv4
IPv4+IPv6))
および
Network
a77ug043
DHCP-ON
(DHCP - )オン
IP Stack
StaticIpv6 Address
( IPv6 )$% アドレス
PrefixLength
( )*+,の.さ
Ethernet
( )イーサネット
DHCP-OFF
(IPv6)
Stateless autoconfig
( )ステートレス3456
Gateway
Ethernet
( )イーサネット
図 79. 「Configure: Network (構成: ネットワーク)」メニュー
操作 117