Users Guide

Bereitstellen mehrerer Systeme mit derselben Konfiguration
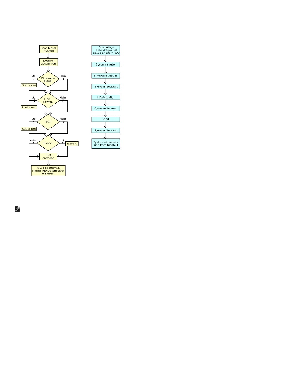
IndiesemSzenariokönnenSiemehralseineinzelnesunterstütztesSystemmitderselbenKonfigurationbereitstellen(d.h.Karten,Controller,Festplatte,
Speicherusw.könnenidentischsein),z.B.50DellPowerEdgeR710-Systeme.
1. Klicken Sie auf der Startseite des Dell Systems Build and Update Utility bei Auswahl von Systemen im linken Fenster auf Ändern.
Der Bildschirm System(e)auswählen wird angezeigt.
2. WählenSie(fürdiesesBeispiel)PowerEdge R710inderListederunterstütztenSystemeausundklickenSieaufdenRechtspfeil.
3. Klicken Sie auf Einstellungen speichern und wechseln Sie zur Startseite des Dell Systems Build and Update Utilityzurück.
4. Befolgen Sie zum Konfigurieren der Module des Systems Build and Update Utility Schritt 1 bis Schritt 4 (unter Bereitstellen des aktuellen „Bare-Metal“-
Dell-Systems).
5. Klicken Sie auf der Startseite des Dell Systems Build and Update Utility aufKonfiguration anwenden/exportieren.
Der Bildschirm Optionen zum Anwenden/Exportieren konfigurieren wird angezeigt.
6. WählenSiedieOptionStartfähigesImagezurautomatischenBereitstellungerstellen aus, und klicken Sie auf Ziel, um den Speicherort anzugeben, an
dem das ISO-Image gespeichert werden soll.
SiehabenauchdieMöglichkeit,dieindenobigenSchrittengespeicherteKonfigurationaneinenSpeicherplatzIhrerWahlzuexportieren.
7. Geben Sie auf dem Bildschirm ISO-Speicherort den Speicherort an, an dem Sie das ISO-Imagespeichernmöchten,undklickenSieaufFortfahren.
WennSieUSBalsSpeicherortauswählen,habenSieauchdieMöglichkeit,denUSB-Schlüsselbootbarzumachen.InderOnline-Hilfe sind hierzu
Einzelheitenaufgeführt.
Der Bildschirm Optionen zum Anwenden/Exportieren konfigurieren wird angezeigt.
8. Klicken Sie auf Anwenden/Exportieren.
Das ISO-Image wird erstellt.
SiekönneneinenbootbarenDatenträger(CD/DVD)erstellenoderdenbootbarenUSB-Schlüsselverwenden,umdieSystemezustarten,die
aktualisiert/bereitgestellt werden sollen.
ANMERKUNG: Stellen Sie sicher, dass Sie auf System(e)auswählenklicken,damitdieOptionzumSpeicherndesISO-Image (Startfähiges
Image zur automatischen Bereitstellung erstellen) auf dem Bildschirm Optionenauswählen aktiviert ist.