Setup Guide
Table Of Contents
- Dell Online Rack UPS 5600W Getting Started With Your System
- System Features
- Finding Information
- Installation and Startup
- Onduleur En Baie En Ligne Dell 5600 W Démarrer Avec Votre Système
- Caractéristiques du Système
- Trouver des informations
- Installation et Démarrage
- Dell Online Gestll-USV 5600 W Erste Schrittemit Ihrem System
- Systemmerkmale
- Informationen finden
- Installation und Inbetriebnahme
- Онлайновый ИБП Dell устанавливаемый в стойк 5600W Начало работыc системой
- Функции системы
- Получение информации
- Установка и запуск
- UPS con bastidor en línea de Dell 5600W Cómo empezarcon su sistema
- Características del sistema
- Búsqueda de información
- Instalación y arranque
- Dell Online Rack UPS 5600W Getting Started With Your System (Chinese Simplified)
- 系统特性
- 查找信息
- 安装和启动
- 系統性能
- Dell Online Rack UPS 5600W Getting Started With Your System (Chinese Traditional)
- 尋找資訊
- 安裝和啟動
- Dell Online Rack UPS 5600W Getting Started With Your System (Korean)
- 시스템 특징
- 정보 찾아보기
- 설치 및 시동
- Dell オンライン ラック UPS 5600W はじめに システムについて
- システムの特徴
- 情報検索
- インストールおよび起動

116
|
安T和启动
UPS x
: /5(,[.).P^。 .。
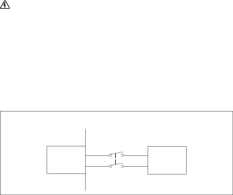
UPS -满求的用分支电g:
S 护备求在 UPS 出和*+=有双相断开备(参图 24)
S 断g器必U安T在墙壁,并操员操
S 在欧洲用时,断g器必U满 IEC/EN 60934 标准,接q气=v少 3 毫3
S 200-240 Vac(流)
S 单相
- 5600W/208V 型号相对相
- 5600W/230V 型号相对
S 50/60 Hz()
S 属E(推用,服务和护)
流电源
墙壁
双相断g器
UPS
/L2
w 24. .w